内容详情

深圳大学电子与信息工程学院2020年硕士研究生复试工作细则

作者:聚创深大考研网-林老师 点击量:3159 2020-05-13

据悉,深圳大学电子与信息工程学院2020年硕士研究生复试工作细则已公布,聚创深圳大学考研网小编为你整理如下内容:

根据教育部关于硕士研究生招生复试录取的相关文件精神和我校2020年硕士研究生招生章程,制订硕士研究生复试工作细则如下:

 

一、招生指标及复试名单

(一)招生指标

2020年电子与信息工程学院各学位点研究生统考指标数如下:电子信息专业学位研究生统考指标175人,电子科学与技术学术学位研究生统考指标12人,信息与通信工程学术学位研究生统考指标56人。

(二)复试名单

根据学校发布的《深圳大学2020 年硕士研究生招生复试分数线》,第一志愿上线考生按总分从高到低的顺序确定本专业参加复试的考生名单。复试名单详见附件2

 

二、复试方式

本次复试采用网络远程复试,使用华为welink进行网络远程复试,平台操作指南,详见(https://www.huaweicloud.com/product/welink-download.html)。

2、请各位考生仔细阅读《附件1:网络远程复试考生须知》。

 

三、网上确认及资格审核

进入复试的考生必须在202051410:00前进行网上复试报到确认,并按要求上传审核材料和信息,审核材料上传学生端地址:http://ehall.szu.edu.cn/yz/cscjcx,学院对考生提交的材料进行线上审核,资格审查不合格者不予复试。

如因疫情影响表格目前不能盖章的,可先上传材料,盖章版最迟在520日前将盖章后的表格扫描或拍照发送邮件至林老师邮箱:505085977@qq.com(请将邮件主题写为:2020级专业名称+考生姓名+材料清单)

 

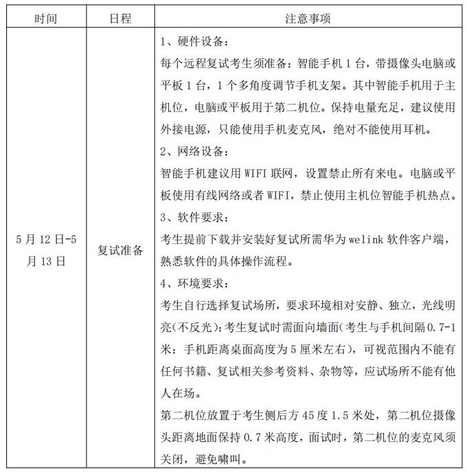
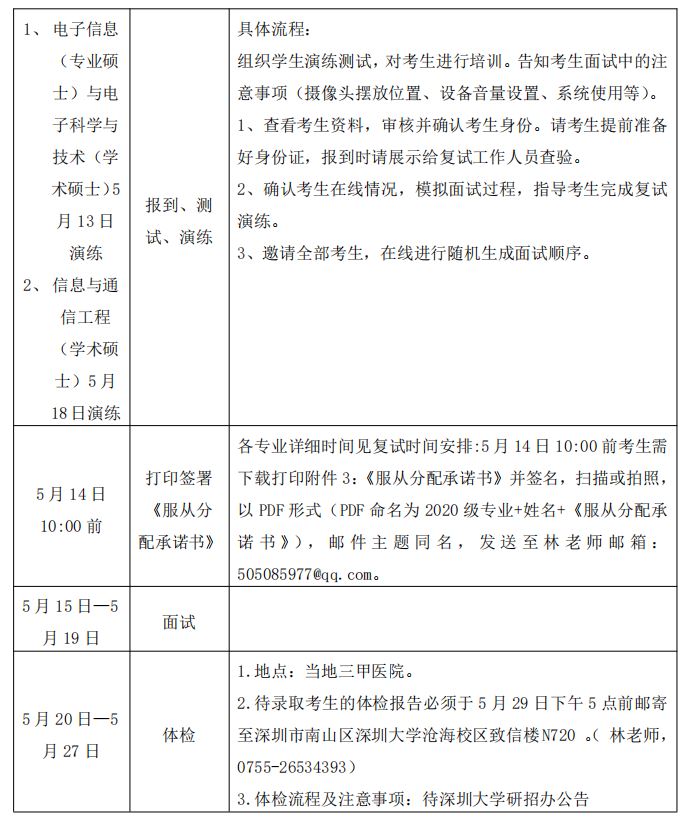
1 复试时间安排

 

 

2 复试形式和内容

 

 

 

 

3 复试成绩计算及拟录取原则

复试成绩满分为220 分,其中英语测试满分为50分,专业课面试满分为50分,综合面试满分为120分。

计算成绩时,根据学校下达的招生指标,按考生复试阶段、总成绩【总成绩=初试成绩(70%)+复试成绩(30%)】,结合考生平时学习成绩和思想政治表现、业务素质以及身体健康状况择优确定拟录取名单。复试总分保留小数点后两位数,按总成绩从高分到低分录取,如总成绩相同,则按复试总分、面试总分、初试业务课总分、初试外国语、初试业务课一、初试业务课二科目顺序从高分到低分录取。有下列情况之一者,不予录取:

1)思想政治素质和品德审查结果不合格者;

2)复试总成绩低于复试满分60%者;

3)不按时提交复试报到材料或报到材料弄虚作假者;

4)未到我校指定医院参加体检或体检不合格者;

5)已接受其他学校待录取者。

6)报名现场确认截止日期前未取得本科毕业证书的考生(全日制普通高等院校应届本科毕业生除外);

7)全日制普通高等院校应届本科毕业生入学报到时(91日前)未获得本科毕业证书者取消录取资格。

电子与信息工程学院在复试结束后,将于520日前将学院同意的复试结果(含复试成绩、总成绩、总排名及拟录取名单)报研究生院,最后的拟录取名单在深圳大学研究生招生信息网上公示10个工作日。

 

四、其他

(一)严肃考风考纪。严格按照相关规定,严肃查处违规违纪行为。对在复试过程中有违规行为的考生,一经查实,即按照《国家教育考试违规处理办法》《普通高等学校招生违规行为处理暂行办法》等规定严肃处理,取消录取资格,记入《考生考试诚信档案》。入学后3个月内,按照《普通高等学校学生管理规定》有关要求,对所有考生进行全面复查。复查不合格的,取消学籍;情节严重的,移交有关部门调查处理。

(二)电子与信息工程学院复试工作领导小组对本细则未尽事宜享有最终解释权。

(三)严禁各位考生将面试过程及试题发布到网上,或分享给他人。

考试作弊已经纳入刑法,对在面试中有违规作弊行为的考生,视不同情况根据国家有关法律、法规和教育部有关规定给予处理。

 

 

深圳大学电子与信息工程学院

2020512

 

附件1:网络远程复试考生须知.doc

附件2:深圳大学电子与信息工程学院复试名单.xls

附件3:服从分配承诺书.docx


以上是聚创考研网为考生整理的"深圳大学电子与信息工程学院2020年硕士研究生复试工作细则"的相关考研信息,希望对大家考研备考有所帮助! 备考过程中如有疑问,也可以添加老师微信juchuang911进行咨询。


免责声明:本网站发表的部分公开资料来源于互联网,目的在于传递更多信息及用于网络分享,并不代表本站赞同其观点和对其真实性负责。聚创考研网尊重版权,如有侵权问题,请及时联系(WX:juchuang911)

  • 24考研复试大纲及其流程解析

  • 【准大三】考研院校专业选择揭秘

  • 24考研调剂全流程解析

搜索不到想要的信息?联系在线客服或者添加微信咨询
取消
复制微信号