作者:聚创中南政法考研网-超老师 点击量:2690 2018-07-25
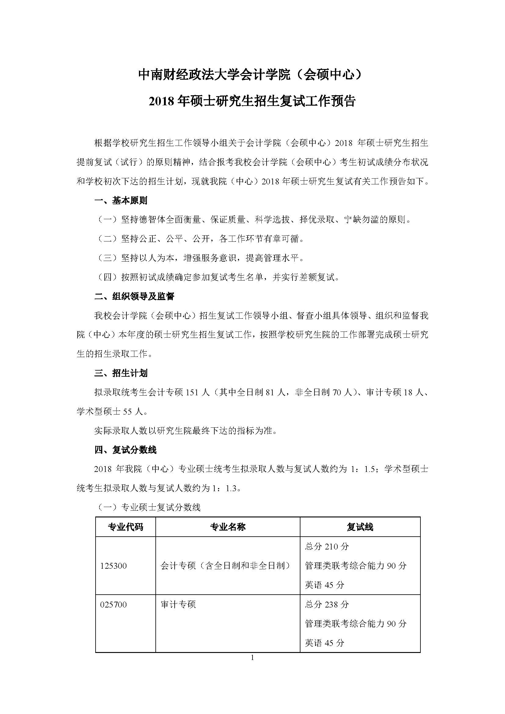
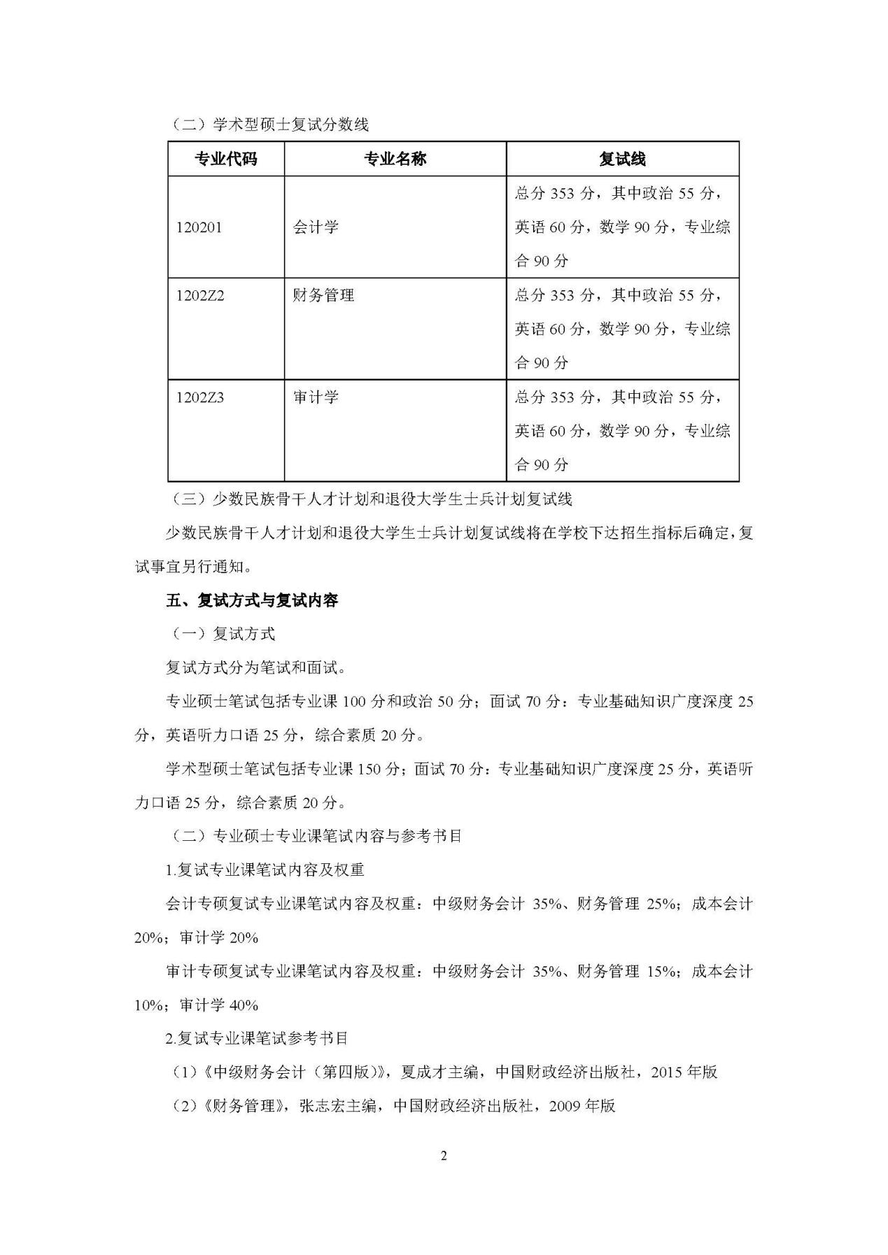
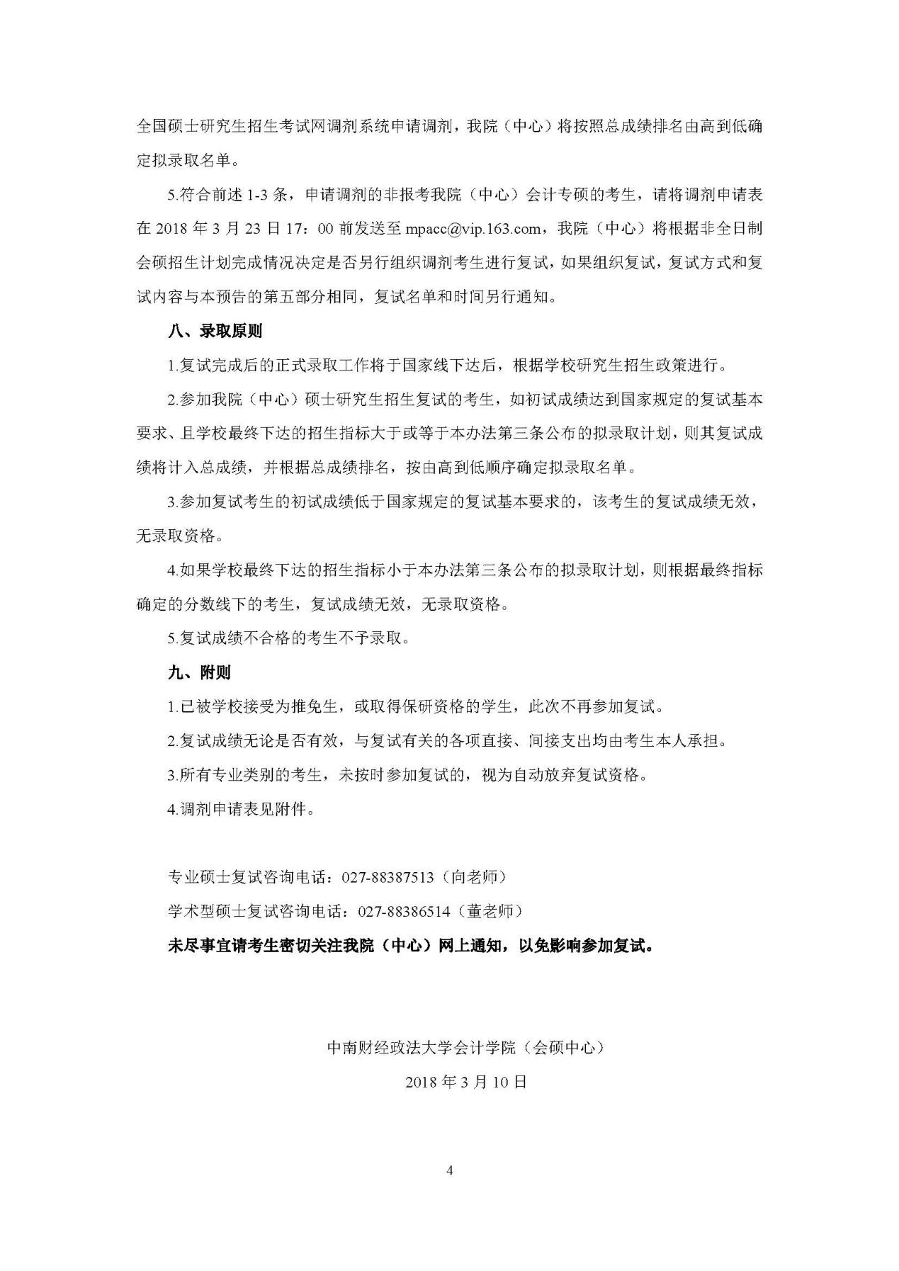
据悉,中南财经政法大学会计学院(会硕中心)2018年硕士研究生招生复试工作预告目前已公布,聚英中南财经政法大学考研网小编为大家整理如下:




2018年会计学院(会硕中心)非全日制会硕接收调剂申请表20180310.docx
以上是聚创考研网为考生整理的"中南财经政法大学会计学院(会硕中心)2018年硕士研究生招生复试工作预告"的相关考研信息,希望对大家考研备考有所帮助! 备考过程中如有疑问,也可以添加老师微信juchuang911进行咨询。
免责声明:本网站发表的部分公开资料来源于互联网,目的在于传递更多信息及用于网络分享,并不代表本站赞同其观点和对其真实性负责。聚创考研网尊重版权,如有侵权问题,请及时联系(WX:juchuang911)