内容详情

2017年福州大学土木工程学院硕士研究生考生复试须知(复试第[5]号公告)

作者:聚创考研网-小黑老师 点击量:2960 2017-03-20

  聚英福州大学考研网为大家整理了2017年福州大学土木工程学院硕士研究生考生复试须知(复试第[5]号公告),如下:

      相关阅读:2017年福州大学硕士研究生复试调剂信息查询汇总

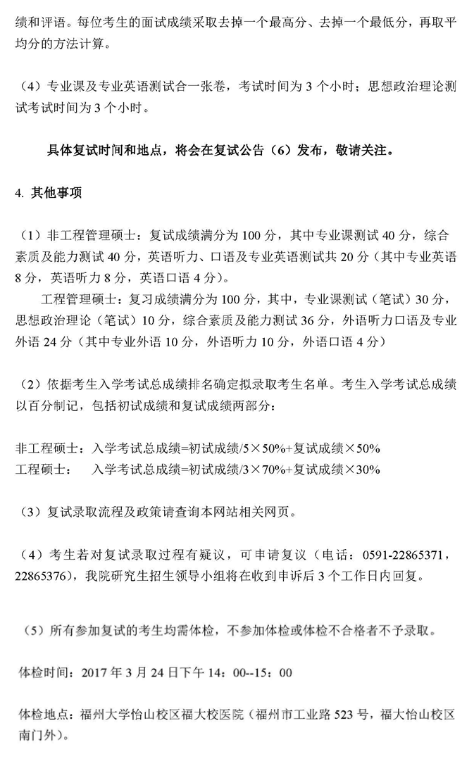
      本文附件:5号公告-福州大学土木学院报考2017年全日制硕士生考生复试须知

附件3 复试记录表

附件2 福州大学硕士考生资格审查表

附件1 政审表

 

2017年福州大学土木工程学院硕士研究生考生复试须知(复试第[5]号公告)12017年福州大学土木工程学院硕士研究生考生复试须知(复试第[5]号公告)2

2017年福州大学土木工程学院硕士研究生考生复试须知(复试第[5]号公告)3

以上是聚创考研网为考生整理的"2017年福州大学土木工程学院硕士研究生考生复试须知(复试第[5]号公告)"的相关考研信息,希望对大家考研备考有所帮助! 备考过程中如有疑问,也可以添加老师微信juchuang911进行咨询。


免责声明:本网站发表的部分公开资料来源于互联网,目的在于传递更多信息及用于网络分享,并不代表本站赞同其观点和对其真实性负责。聚创考研网尊重版权,如有侵权问题,请及时联系(WX:juchuang911)

  • 24考研复试大纲及其流程解析

  • 【准大三】考研院校专业选择揭秘

  • 24考研调剂全流程解析

搜索不到想要的信息?联系在线客服或者添加微信咨询
取消
复制微信号