作者:聚创江西师大考研网-赖老师 点击量:1811 2020-05-13
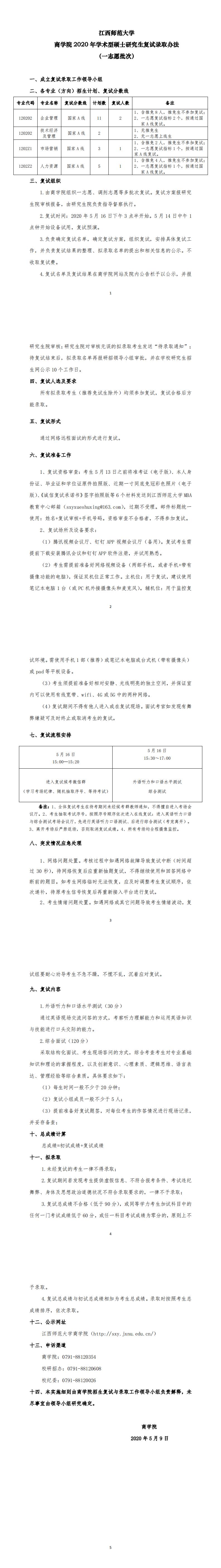
据悉,江西师范大学商学院2020年学术型硕士研究生一志愿批次复试录取办法 已公布,聚创江西师范大学考研网为大家整理如下:

以上是聚创考研网为考生整理的"江西师范大学商学院2020年学术型硕士研究生一志愿批次复试录取办法"的相关考研信息,希望对大家考研备考有所帮助! 备考过程中如有疑问,也可以添加老师微信juchuang911进行咨询。
免责声明:本网站发表的部分公开资料来源于互联网,目的在于传递更多信息及用于网络分享,并不代表本站赞同其观点和对其真实性负责。聚创考研网尊重版权,如有侵权问题,请及时联系(WX:juchuang911)