内容详情

中山大学地球科学与工程学院2019年硕士研究生复试录取实施细则

作者:聚创中大考研网-林老师 点击量:2606 2019-03-15

据悉,中山大学地球科学与工程学院2019年硕士研究生复试录取实施细则已公布,聚英中山大学考研网小编为大家整理如下:

根据《中山大学硕士研究生招生工作规定》、《中山大学硕士研究生招生复试工作办法》、《关于做好2019年硕士研究生复试录取工作的通知》等文件精神,结合我院各学科、专业考生实际情况,制定本实施细则。

一、复试分数线、复试名单及招生计划数

1.复试分数线:学院根据《中山大学2019年硕士研究生入学考试复试基本分数线》的情况,结合学科、专业2019年统考生招生计划数,考生上线数与招生计划数比例,确定我院各学科、专业复试分数线,各专业复试分数线如下:

2.复试名单:达到我院各学科、专业复试分数线的考生,具备复试资格。复试名单的公示按照考生所报考专业初试总分由高到低排序,复试名单详见我院官网和官微。

3.招生计划数:各学科、专业2019年招收统考生计划数如下:

4.国家专项计划: 少数民族高层次骨干人才计划退役大学生士兵计划的复试分数线、招生计划、复试名单、复试时间等另行公布,复试录取实施细则与本方案一致。

5.各专业差额复试比例:差额复试比为各专业上线人数与统考招生计划数的比例。

地质学专业:152.4%

岩土工程专业:160%

地质工程专业(全日制): 58.8%

地质工程专业(非全日制):10%

二、复试、时间地点

第一轮复试时间(第一志愿上线考生)

复试时间:2019320-22

复试地点:广东省珠海市香洲区唐家湾中山大学珠海校区,2号海滨红楼,一楼107会议室。

第二轮复试时间(调剂考生)

复试时间:待定

复试地点:待定

三、专业调剂

我校的调剂工作按教育部有关政策和要求进行。考生调剂的基本条件:

1.符合调入专业的报考条件。

2.初试成绩达到调入专业的复试分数线。

3.地质学(一级学科)、土木工程(岩土工程)两个学科专业不接受调剂申请。

4.地质工程(专业学位)全日制、非全日制有部分空余调剂名额。按照学校招生复试录取工作相关规定,优先接受第一志愿报考我院相近学科专业考生的跨专业调剂申请,其次接受第一志愿报考中大校内各院系相近学科专业考生的跨专业调剂申请,如果校内调剂后仍有空余招生计划,学院在得到研究生院批复同意后,可考虑接受校外考生调剂申请。届时以我院官网通知为准。

地质工程专业接收调剂计划数如下:

地质工程专业调剂名额、复试时间、地点待定,另行通知,请各位考生及时关注我院官网、官微。

调剂录取原则:调剂考生总成绩单独排列,按照调剂考生的总分(初始成绩+复试成绩)从高分到低分依次确定拟录取名单。地质工程专业学位(非全日制)不接受应届生毕业生调剂。

5.考生可以通过我院官网查询复试名单。(http://gs.sysu.edu.cn/

四、资格审查

复试时考生须提供以下材料进行资格审查:

1.二代居民身份证原件和2份复印件(正反面复印在同一张A4纸内,考生须在其中1份的空白处书写授权中山大学代本人申领中国银行长城校园借记卡,并从本人指定账户扣收学杂费。并签名。)

2.应届生提供学生证原件及复印件1份,往届毕业生提供毕业证、学位证原件和复印件1份。

3.本科阶段学习成绩单原件或复印件1份(原件应加盖学校教务管理部门公章,从人事档案中取出来的复印件须有原件复印并加盖原件存档单位公章)。

4.往届生的《教育部学历证书电子注册备案表》、应届生的《教育部学籍在线验证报告》,或有效的学籍、学历验证书面报告的原件和复印件(办理方法详见学信网 http://www.chsi.com.cn/xlcx/bgys.jsp)。

5. “退役大学生士兵计划考生的《入伍批准书》和《退出现役证》原件和复印件。

6. 具有复试资格的少数民族高层次骨干人才计划考生,复试前须向中山大学研究生招生办公室提交《报考2019少数民族高层次骨干人才计划硕士研究生考生登记表》。

不符合报考条件者将被取消复试资格。资格审查材料恕不退回。

五、复试方式、内容及评分

复试内容以考察考生的专业素质及能力、综合素质及能力为主。复试的满分为500分。

1.专业课笔试(100分)

1)考试内容:专业课笔试重点考查考生对专业理论及相关知识的掌握是否扎实、深厚和宽广,是否具备本专业硕士研究生入学的基本要求。

2)考试时间:2小时

3)考试形式:闭卷

复试笔试专业科目详见此前学校招生简章中的招生学科专业目录要求。

2.外语应用能力测试(100分)

考试形式:外语应用能力测试侧重考察考生的专业外语水平、外语日常应用等,采取面试方式,单独进行,方式为英文自我介绍(2分钟)及外语问答交流,每位考生5分钟。

3.专业能力及综合素质考核(300分)

1)考核内容:重点考查考生的知识结构、实践(实验)能力、综合分析和解决实际问题的能力、创新能力、写作水平以及道德品质和心理素质。

2)考核时间:每位考生的考核时间为8分钟。

3)考核办法

a.以面试为主,复试小组对参加复试的考生逐个进行考核。复试顺序以报考学科内考生的抽签序号为准(抽签在复试笔试前进行,复试时5人一小组进入考场)。各学科、专业的面试顺序为地质学、岩土工程、地质工程。

b.面试问答考核一般采取由考生从复试试题中随机抽取题目回答,之后考核教师提问、考生当场回答的方式进行。必要时,考核教师可就相关问题进一步提问。

4)考核评分

每位考生面试结束后,由面试小组成员现场独立为考生评分,取算术平均分为该考生的最终专业能力及综合素质考核分数。英语考核由负责英语面试考核小组的老师在考生英语面试结束后现场独立为考生评分,考生的英语面试得分为参与英语面试考核成员评分的算术平均值。

考生最终复试成绩为:专业笔试课成绩+外语应用能力测试成绩+专业能力及综合素质考核成绩。

六、复试成绩的使用

1.复试成绩为复试各环节考核成绩之和。复试成绩和初试成绩相加,得出入学考试总成绩。

2.原则上按照各招生学科专业总成绩从高分到低分依次确定拟录取名单,我院按地质学、土木工程(岩土工程)、地质工程(专业学位)全日制、地质工程(专业学位)非全日制,学科专业分别确定录取名单。

少数民族高层次骨干人才计划硕士研究生,录取前须签订《少数民族高层次骨干人才计划硕士研究生定向协议书》。

3.有下列情形之一,不予录取:

1)未按规定参加复试者。

2)专业课笔试、外语应用能力测试、专业能力及综合素质考核其中任何一项复试成绩低于60%者。

3)体检不合格者。

4)政审不合格者。

七、其他事项

1. 参与复试的导师姓名不予提前公布。

2. 复试过程中有异议时,由复试小组采取少数服从多数的方式投票表决,并做好记录交学院招生领导小组处理。

3. 在复试过程中,参加复试的教师不接受考生提供的任何其他背景材料或推荐信函。

4. 复试过程中,参加复试的考生必须严格遵守招生复试规定、复试考场纪律,按规定时间到指定地点候考;按照复试公平、公开、公正原则,考生须按时到候考地点等候复试,已完成复试的考生不可在候考点逗留,否则按违规处理。进入候考点后,未完成复试的考生不能提前离开候考考场,未经允许提前离开候考考场者,视为放弃复试;如发现违规携带与复试无关电子设备、资料,相互传递复试信息者,取消录取资格。

5.研究生院将于520日开通硕士研究生招生录取通知书邮寄地址校对系统,考生可通过该系统进行邮寄地址校对及修改,届时请关注中山大学研究生招生网。

6. 本办法未尽事项,以研究生院相关文件为准。

八、联系方式

(一)咨询

地球科学与工程学院招生办公室

电话:020-84112732

邮箱:duanjj3@mail.sysu.edu.cn

(二)申诉

地球科学与工程学院招生办公室

电话:020-84112732

(三)监督

中山大学研究生招生办公室

电话:020-8411369684111686

邮箱:yzba@mail.sysu.edu.cn

地球科学与工程学院

2019315

附件一

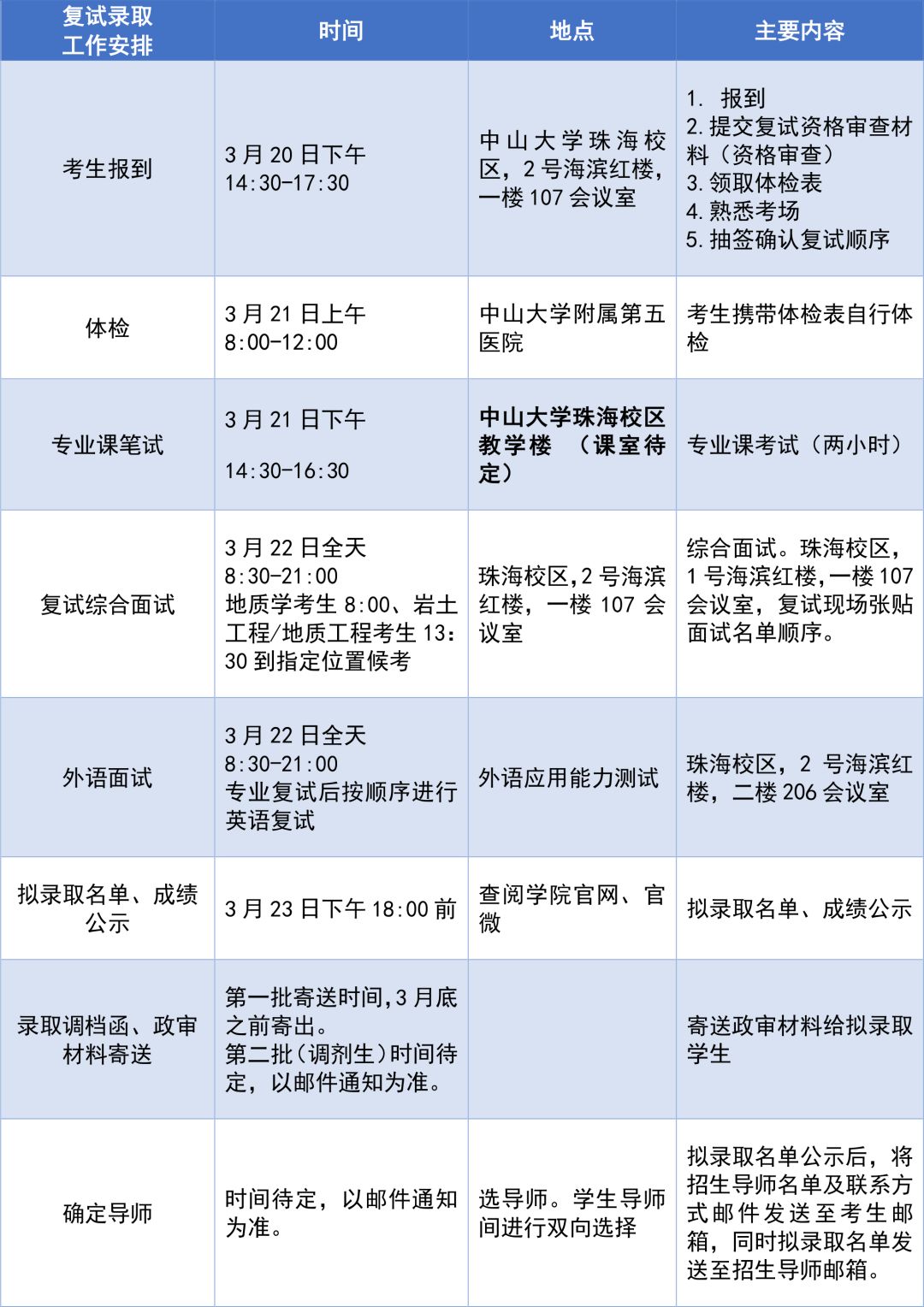
1. 复试录取工作安排:

 

2.考生邮寄地址预留方式:

考生请将个人详细邮寄地址、收件人及本人联系方式(手机号)打印至A4纸上(黑体3号字),报到提交复试材料当天交给现场工作人员即可。

3. 复试体检标准依据以下文件执行:

1)《教育部、卫生部、中国残疾人联合会关于印发<普通高等学校招生体检工作指导意见>的通知》(教学厅〔20102号)

2)《教育部办公厅 卫生部办公厅关于普通高等学校招生入学身体检查取消乙肝项目检测有关问题的通知》(教学厅〔20102号)

3)中山大学研究生招生网上发布的《中山大学研究生体检异常受限招生专业目录》的相关规定执行。


以上是聚创考研网为考生整理的"中山大学地球科学与工程学院2019年硕士研究生复试录取实施细则"的相关考研信息,希望对大家考研备考有所帮助! 备考过程中如有疑问,也可以添加老师微信juchuang911进行咨询。


免责声明:本网站发表的部分公开资料来源于互联网,目的在于传递更多信息及用于网络分享,并不代表本站赞同其观点和对其真实性负责。聚创考研网尊重版权,如有侵权问题,请及时联系(WX:juchuang911)

  • 24考研复试大纲及其流程解析

  • 【准大三】考研院校专业选择揭秘

  • 24考研调剂全流程解析

搜索不到想要的信息?联系在线客服或者添加微信咨询
取消
复制微信号