作者:聚创交大考研网-林老师 点击量:1923 2018-12-25
据悉,上海交通大学电子信息与电气工程学院2018年全日制硕士研究生统考招生复试办法已发布,聚英上海交通大学考研网小编整理内容如下:
各位考生:
大家好!
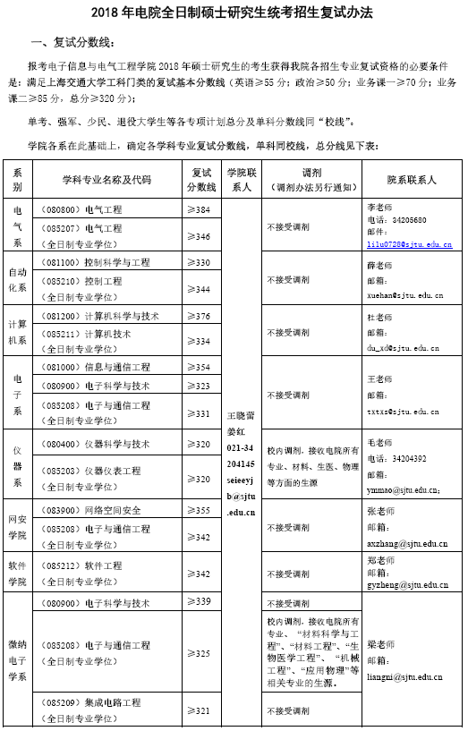
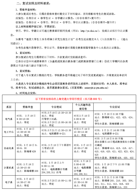
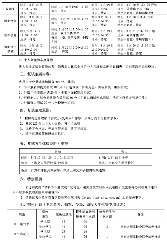
根据学校招生工作要求,结合我院实际情况,经学院研究生招生工作领导小组研究决定,现将我院2018年学术型硕士研究生、全日制专业学位硕士研究生复试办法公布如下:



电子信息与电气工程学院研究生教务办
2018年3月12日
以上是聚创考研网为考生整理的"上海交通大学电子信息与电气工程学院2018年全日制硕士研究生统考招生复试办法"的相关考研信息,希望对大家考研备考有所帮助! 备考过程中如有疑问,也可以添加老师微信juchuang911进行咨询。
免责声明:本网站发表的部分公开资料来源于互联网,目的在于传递更多信息及用于网络分享,并不代表本站赞同其观点和对其真实性负责。聚创考研网尊重版权,如有侵权问题,请及时联系(WX:juchuang911)