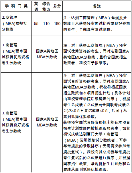
据悉,厦门大学2019年硕士研究生招生考试复试基本分数线已公布,聚英厦大考研网小编为大家整理如下内容:



以上是聚创厦大考研网为考生整理的"厦门大学2019年硕士研究生招生考试复试基本分数线"的相关考研信息,希望对大家考研备考有所帮助!
备考过程中如有疑问,也可以添加老师微信juchuang911进行咨询。
免责声明:本网站发表的部分公开资料来源于互联网,目的在于传递更多信息及用于网络分享,并不代表本站赞同其观点和对其真实性负责。聚创考研网尊重版权,如有侵权问题,请及时联系(WX:juchuang911)