作者:聚创江西师大考研网-小黑老师 点击量:2158 2018-10-29
热门关键词:江西师范大学金融 金融学综合真题 江西师范大学硕士考试真题
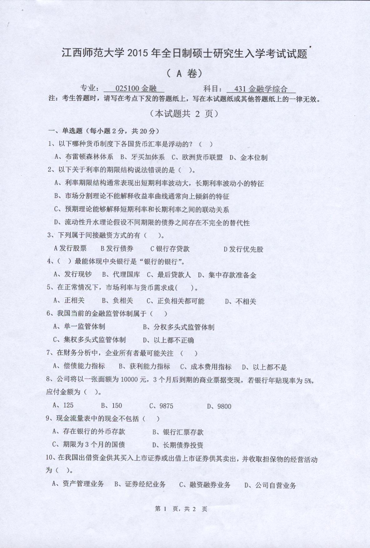
据悉,2015年江西师范大学金融专业硕士研究生考试真题:431金融学综合已公布,聚英江西师范大学考研网小编为你整理如下内容:

以上是聚创考研网为考生整理的"2015年江西师范大学金融专业硕士研究生考试真题:431金融学综合"的相关考研信息,希望对大家考研备考有所帮助! 备考过程中如有疑问,也可以添加老师微信juchuang911进行咨询。
免责声明:本网站发表的部分公开资料来源于互联网,目的在于传递更多信息及用于网络分享,并不代表本站赞同其观点和对其真实性负责。聚创考研网尊重版权,如有侵权问题,请及时联系(WX:juchuang911)