作者:聚创华大考研网-小黑老师 点击量:2154 2018-08-29
热门关键词:华侨大学硕士研究生考试真题 建筑学院 建筑学专业 建筑物理与建筑设备真题
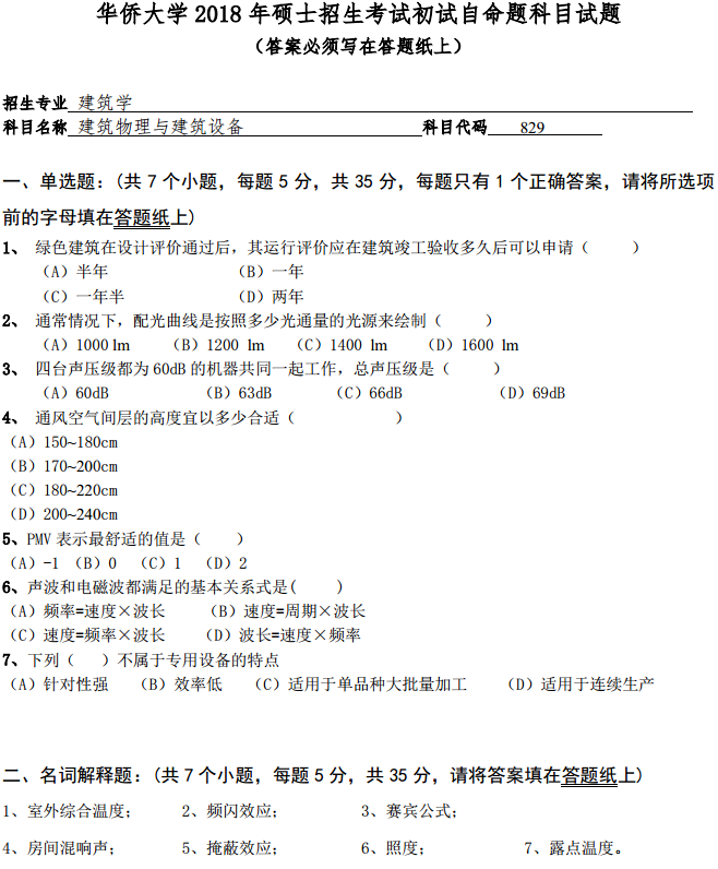
据悉,2018年华侨大学硕士研究生入学考试真题:829建筑物理与建筑设备真题已公布,聚英华侨大学考研网小编为你整理如下内容:


以上是聚创考研网为考生整理的"2018年华侨大学硕士研究生入学考试真题:829建筑物理与建筑设备"的相关考研信息,希望对大家考研备考有所帮助! 备考过程中如有疑问,也可以添加老师微信juchuang911进行咨询。
免责声明:本网站发表的部分公开资料来源于互联网,目的在于传递更多信息及用于网络分享,并不代表本站赞同其观点和对其真实性负责。聚创考研网尊重版权,如有侵权问题,请及时联系(WX:juchuang911)