内容详情

四川大学公共管理学院2018年科学硕士及非MPA专业硕士研究生招生复试通知

作者:聚创川大考研网-小黑老师 点击量:4951 2018-07-25

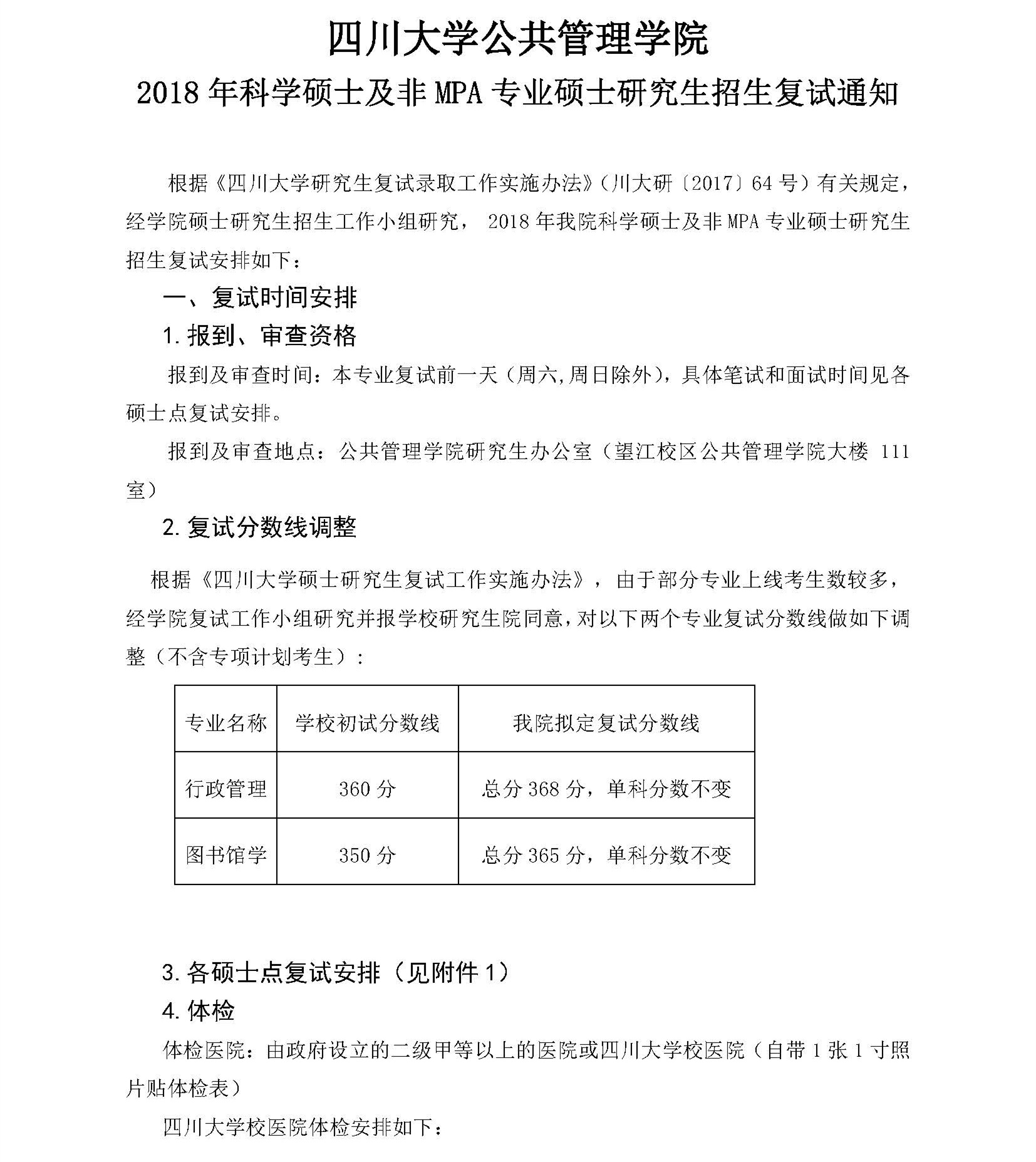
  据悉,四川大学公共管理学院2018年科学硕士及非MPA专业硕士研究生招生复试通知目前已公布,聚英四川大学考研网小编为大家整理如下:

  附件1:公共管理学院2018年各硕士点复试安排

  附件2:2018年公共管理学院科学硕士及非MPA专业硕士研究生复试名单


以上是聚创考研网为考生整理的"四川大学公共管理学院2018年科学硕士及非MPA专业硕士研究生招生复试通知"的相关考研信息,希望对大家考研备考有所帮助! 备考过程中如有疑问,也可以添加老师微信juchuang911进行咨询。


免责声明:本网站发表的部分公开资料来源于互联网,目的在于传递更多信息及用于网络分享,并不代表本站赞同其观点和对其真实性负责。聚创考研网尊重版权,如有侵权问题,请及时联系(WX:juchuang911)

  • 24考研复试大纲及其流程解析

  • 【准大三】考研院校专业选择揭秘

  • 24考研调剂全流程解析

搜索不到想要的信息?联系在线客服或者添加微信咨询
取消
复制微信号