内容详情

厦门大学艺术学院2018年研究生复试考试内容、录取规则

作者:聚创厦大考研网-超老师 点击量:2707 2018-03-13


  据悉,厦门大学艺术学院2018年研究生复试考试内容、录取规则已公布,聚英厦门大学考研网汇总如下,以供参考,文末有附件:

  各位考生:
  附件是《厦门大学艺术学院2018年硕士研究生复试录取工作实施细则》,敬请关注并按相关要求做好复试准备。

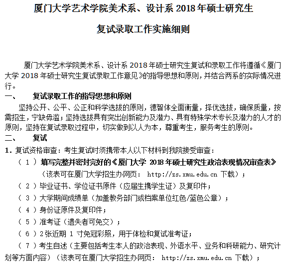
厦门大学艺术学院美术系、设计系2018年硕士研究生复试录取工作实施细则
  附件1:厦门大学艺术学院音乐系2018年硕士研究生复试录取工作实施细则.doc
  附件2:厦门大学艺术学院美术系、设计系2018年硕士研究生复试录取工作实施细则.doc


以上是聚创厦大考研网为考生整理的"厦门大学艺术学院2018年研究生复试考试内容、录取规则"的相关考研信息,希望对大家考研备考有所帮助! 备考过程中如有疑问,也可以添加老师微信juchuang911进行咨询。


免责声明:本网站发表的部分公开资料来源于互联网,目的在于传递更多信息及用于网络分享,并不代表本站赞同其观点和对其真实性负责。聚创考研网尊重版权,如有侵权问题,请及时联系(WX:juchuang911)

  • 《2024厦门大学431金融学综合考研专业课复习全书》

  • 《2024厦门大学432统计学(专硕)考研专业课复习全书》+《厦门大学432专业课真题》

  • 《2024厦门大学829材料科学基础考研专业课复习全书-真题真练》

  • 24考研复试大纲及其流程解析

  • 【准大三】考研院校专业选择揭秘

  • 24考研调剂全流程解析

搜索不到想要的信息?联系在线客服或者添加微信咨询
取消
复制微信号