内容详情

2017年西南财经大学证券与期货学院硕士研究生入学考试复试录取工作细则

作者:聚创考研网-小黑老师 点击量:3205 2017-03-30

  2017年西南财经大学证券与期货学院硕士研究生入学考试复试录取工作细则由西南财经大学考研网整理发布,具体内容如下:

      相关推荐:2017年西南财经大学各院系硕士研究生复试录取工作细则汇总

    为公平公正、严谨认真地做好证券与期货学院2017年硕士研究生招生录取工作,保证研究生招生质量,经研究,特制订如下研究生复试及录取办法。

  一、成立复试和录取工作领导小组,全面负责学院硕士研究生复试及录取工作,并负责受理考生的申诉。

  申诉电话: 028-87092076

  二、复试办法

  1.复试原则

  实行差额复试,原则上参加复试人数控制在招生人数的1:1.2左右,以此确定本专业差额复试比例和参加复试的考生名单。

  2.复试基本要求

  考生须满足我院复试分数基本要求,具有较强的专业素养,创新能力。

  3.复试综合成绩计算办法

  综合成绩=(初试总分÷5)×70%+(复试笔试成绩×40%+复试专业面试成绩×40%+复试外语测试成绩×20%)×30%

  4.分专业计划数

  金融学(020204)拟招收人数:33(含1个专项计划,2个推免生)

  金融(025100)(全日制)拟招收人数:65(含2个专项计划,3个推免生)

  金融(025100)(非全日制)拟招收人数:10

  5.调剂政策

  本单位不接收调剂复试。根据生源情况及复试情况,在复试后进行院内部分专业调剂录取。

  三、复试程序

  1.复试报到

  报到时间:2017年3月24日星期五09:30—12:00

  报到地点:柳林校区格致楼楼711会议室

  报到程序:

  (1)资格审查:下载并如实填写附件表格,准备相应证件材料;在规定时间前往学院报到地点完成复试报到手续。(下载材料参见研究生院通知)。

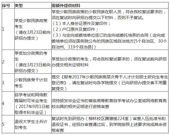
  学院(中心)报到时须提交的材料


  特殊类型考生需额外提供的材料


  (2)收取复试费120元,开具收费收据。

  (3)查看笔试和面试的时间和地点。

  (4)未按时报到者视为自动放弃复试资格。

  2.笔试及面试时间及地点:

  笔试时间:2017年3月24日星期五下午15:00--17:00

  笔试地点:颐德楼H309、H310、H312、H313

  面试时间:2017年3月25日星期六上午9:30开始

  面试地点:颐德楼H101、H102、H103、H104、H106、H107、H108、H109

  请考生在笔试和面试开始前半小时到柳林校区颐德楼H座大厅查看本人的考场和分组安排。

  3.复试内容

  复试的主要内容包括笔试、实践能力考核、面试、外语测试、政审等。各学科在考察学生的专业素质和能力时,要全面考核学生利用所学理论发现、分析和解决问题的能力,对本学科发展动态的了解以及在本专业领域发展的潜力。

  4. 政审

  考察学生思想政治素质和道德品质,及学生的事业心、责任感和社会实践等方面的情况。

  5. 体检安排

  按照学校2017级硕士研究生复试工作安排,我院复试体检定于2017年3月26日上午8:00—11:00在校医院(柳林校区)进行,体检内容包括普检和血液检查。按照成都市物价局(成价费[2003]236号)、成都市发改委(成发改收费[2016]258号)文件文件,体检收费标准为75.00元/人。请各位考生在体检前到校医院缴纳体检费,领取体检表。体检前请注意以下事项:

  (1)领取体检表时,请携带照片(1寸)一张和准考证。

  (2)体检抽血前12小时请禁食、禁饮。

  (3)请在化验单和体检表上准确填写姓名、性别、年龄、专业。

  (4)请各位同学按照安排日期到校医院进行体检,体检过程中请遵守体检秩序。

  体检咨询电话:87092394

  四、录取

  1.录取办法

  严格按照教育部、四川省教育考试院及《西南财经大学攻读硕士学位研究生入学考试复试录取规则》文件要求进行录取。坚持公平、公正、公开的原则,切实维护考生的合法权益。

  根据学校下达的录取计划,按照考生的综合成绩排名,从高分到低分进行录取。综合成绩相同者,优先录取初试成绩高者;综合成绩及初试成绩相同者,优先录取复试笔试成绩高者。

  各类专项计划考生(单独考试、援藏计划、少数民族骨干计划、退役大学生士兵专项计划等)招生计划单列,不参与统考考生排序,在其专项计划范围内择优录取。

  复试后有以下情况之一的,不予录取

  (1)复试成绩不合格不予录取。

  (2)综合成绩未达到60分的,不予录取。

  (3)政审不合格的,不予录取。

  (4)同等学力加试科目成绩未达到60分的,不予录取。

  (5)报考资格不符合规定的,不予录取。

  2.录取名单

  经学院复试和录取领导小组审核后,将拟录取名单报学校批准后公示。

 五、重要事项说明

  1.请所有考生在报到时在复印件上亲笔签上姓名、日期、身份证号。

  2.专业面试主要采取抽题回答的形式。

  3.学院短信通知复试考生,不再另行发放复试通知书。对于复试资格存在疑问的考生,请登陆研究生部主页进行查询。

  4.未按时报到的考生视为自动放弃本次复试,所带来的一切后果由本人承担。

  学院将短信通知复试同学,请大家按照研究生部和学院的要求参加复试。请各位考生在复试期间注意交通安全、人身安全、财产安全!

 六、复试的监督和复议

  学院的党政主要领导对复试过程的公平、公正和复试结果全面负责。学院负责受理考生对复试录取工作的咨询和异议。学院复试录取工作领导小组切实加强对复试录取过程的管理和监督,对违纪违规事件严肃处理。

  证券与期货学院

  2017年3月20日




以上是聚创考研网为考生整理的"2017年西南财经大学证券与期货学院硕士研究生入学考试复试录取工作细则"的相关考研信息,希望对大家考研备考有所帮助! 备考过程中如有疑问,也可以添加老师微信juchuang911进行咨询。


免责声明:本网站发表的部分公开资料来源于互联网,目的在于传递更多信息及用于网络分享,并不代表本站赞同其观点和对其真实性负责。聚创考研网尊重版权,如有侵权问题,请及时联系(WX:juchuang911)

  • 24考研复试大纲及其流程解析

  • 【准大三】考研院校专业选择揭秘

  • 24考研调剂全流程解析

搜索不到想要的信息?联系在线客服或者添加微信咨询
取消
复制微信号