内容详情

2017年中国人民大学初试成绩基本要求

作者:聚创人大考研网-小黑老师 点击量:5906 2017-02-24

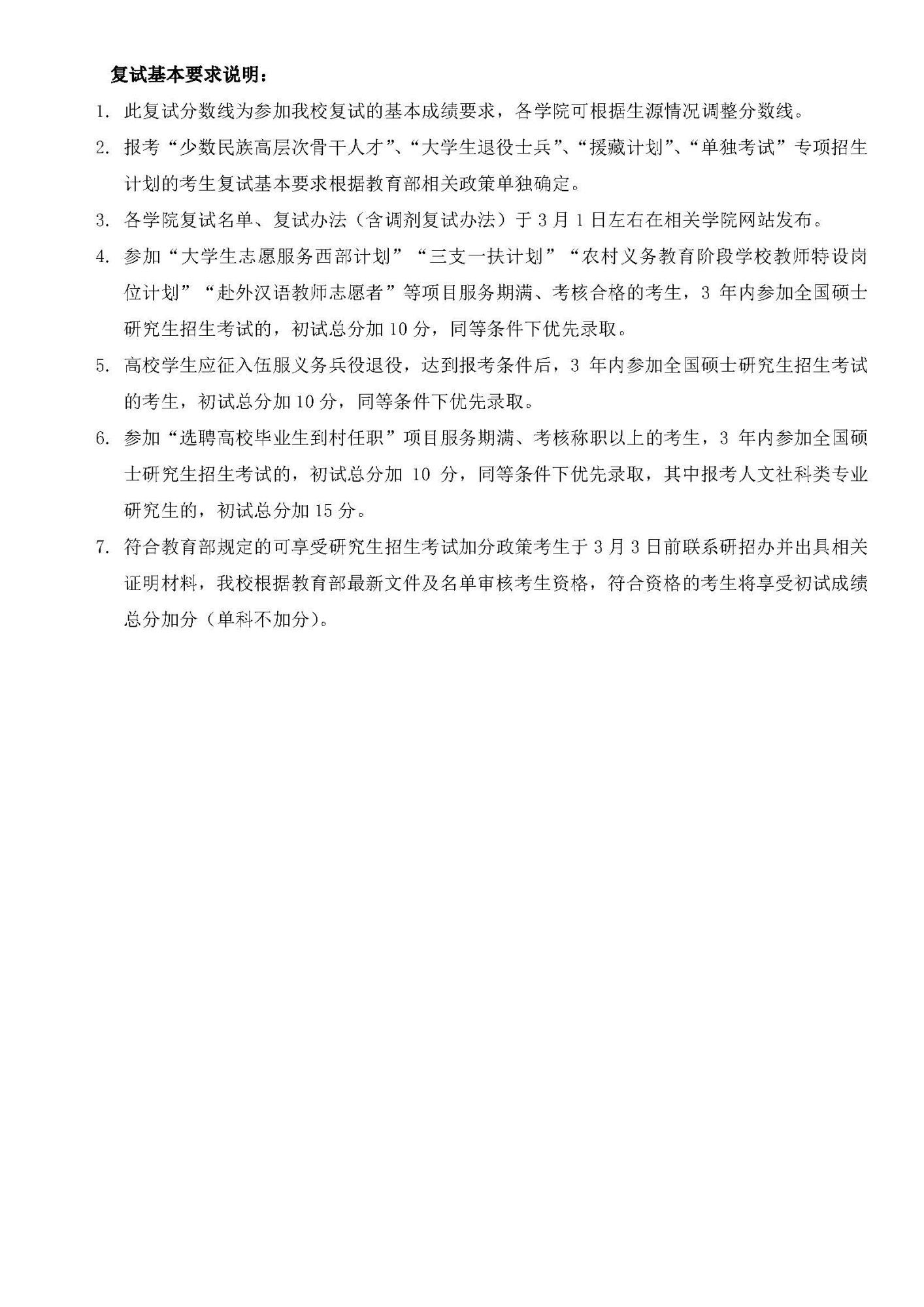
  中国人民大学公布了2017年考研分数线。包括2017年硕士研究生招生考试进入复试的初试成绩基本要求以及复试基本要求说明。聚英考研信息网为大家整理如下:

2017年中国人民大学初试成绩基本要求1

 

2017年中国人民大学初试成绩基本要求2

 


以上是聚创考研网为考生整理的"2017年中国人民大学初试成绩基本要求"的相关考研信息,希望对大家考研备考有所帮助! 备考过程中如有疑问,也可以添加老师微信juchuang911进行咨询。


免责声明:本网站发表的部分公开资料来源于互联网,目的在于传递更多信息及用于网络分享,并不代表本站赞同其观点和对其真实性负责。聚创考研网尊重版权,如有侵权问题,请及时联系(WX:juchuang911)

  • 24考研复试大纲及其流程解析

  • 【准大三】考研院校专业选择揭秘

  • 24考研调剂全流程解析

搜索不到想要的信息?联系在线客服或者添加微信咨询
取消
复制微信号