内容详情

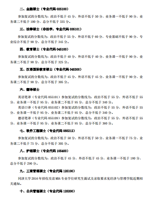
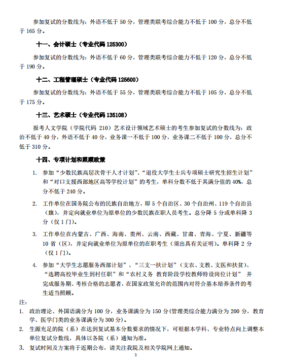
同济大学2016年硕士研究生复试基本分数线

作者:聚创同济考研网-小黑老师 点击量:4642 2016-08-19

  聚英考研网为大家收集整理了同济大学2015年硕士研究生复试基本分数线,具体内容如下:


 

  为方便大家备考,聚英特建立了考研交流群:http://www.juyingonline.com/qqgroup-0-0-0,我们将提供最新考研资讯信息、专业咨询服务,同时也将上传大量宝贵资料及定期举办讲座活动,邀请学长学姐分享第一手考研经验,欢迎各位研友点击该链接选择目标院校加入! 


以上是聚创考研网为考生整理的"同济大学2016年硕士研究生复试基本分数线"的相关考研信息,希望对大家考研备考有所帮助! 备考过程中如有疑问,也可以添加老师微信juchuang911进行咨询。


免责声明:本网站发表的部分公开资料来源于互联网,目的在于传递更多信息及用于网络分享,并不代表本站赞同其观点和对其真实性负责。聚创考研网尊重版权,如有侵权问题,请及时联系(WX:juchuang911)

  • 24考研复试大纲及其流程解析

  • 【准大三】考研院校专业选择揭秘

  • 24考研调剂全流程解析

搜索不到想要的信息?联系在线客服或者添加微信咨询
取消
复制微信号