作者:聚创考研网-李老师 点击量:709 2024-03-08
计算机考研复试一般考什么?聚创考研网晚玉学姐(+v:juchuang911)整理以下信息:
厦门大学信息学院计算机科学与技术复试内容:(仅供参与,以当年公布的公告为准)




一、复试前的准备
1.复试形式
大多数学校都采用120%的差额复试,部分专业会大于这个数值,达到150%,甚至200%,差额比例越大,复试竞争越激烈。
2.分数构成
每个学校初试和复试占比不同,常见的有:
初试成绩*50%+复试成绩*50%=总成绩
初试成绩*60%+复试成绩*40%=总成绩
初试成绩*70%+复试成绩*30%=总成绩
初试成绩+复试成绩=总成绩
比如北京工业大学总成绩=初试成绩*50%+复试成绩*50%=总成绩
3.材料准备
复试中需要用到的材料有以下几种:
考生的身份证、学生证、初试准考证、复试通知书、大学学习成绩单扫描件、发表论文和获奖记录,四六级成绩单。
往届考生还要提供本科毕业证书、本科学位证书。
4.复试参考书目
部分学校会有指定的参考书目,那么按照参考书目复习即可。
但不是所有的学校都会有指定书目,如果没有指定书目,就更要关注历年的复试真题,除此之外,还要复习一些基础知识,防止很基础的,会出现一问三不知的情况。
5.简历
简历上如果有导师感兴趣的,可以引导导师往简历方面提问,这样大概率是自己熟悉的东西,更容易解答的游刃有余,给导师留下好影响。所以有一份简历是非常必要的。
二、复试流程
01.英语复试(20%左右)
(1)抽题英译汉
一般会选择专业课中相关论文或者杂志,每人翻译一段。
(2)口语回答
英语口语大概率问日常话题,比如介绍一下你的本科学校,你的兴趣爱好等
(3)英语的自我介绍
准备一段1分钟和一段3分钟。
02.专业课复试(50%左右)
部分学校的专业课复试中,计算机相关专业包含上机测试,部分学校会提前一天甚至两天要求到指定地方,完成上机测试,上机测试一般都是及格即可,部分会算入总成绩占比。
主要是对本科相关基础知识考察,一般都会有指定数目。
比如海南大学,数据结构和计算机网络
北京工业大学,软件工程和计算机网络
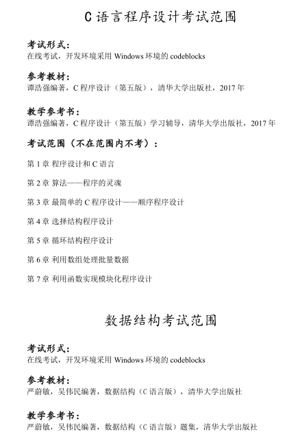
四川大学、厦门大学:C语言程序设计
针对科目,对应的去学习。
03.个人介绍(30%左右)
包括大学的经历,获奖情况,论文情况介绍
04.如何准备
(1)充分利用初试相关资料
(2)关注一志愿/调剂学校老师的研究成果
(3)初步确定自己的研究兴趣和方向
(4)尝试阅读部分本专业的热点事件和流行技术
(5)阅读部分论文
(6)复试真题
厦门考研复试培训班多少钱
聚创考研研复试培训班价格表一览!考研复试培训班的班型有很多,不同的班型,价格不同。复试培训班网课的价格:5000以内,一对一答疑的价格:一千块钱以内吧,大部分是按课时算的。更多班型详情和价格可+聚创考研网晚玉老师Wx:juchuang911。
下面是聚创考研各种复试班的详情,大家可以参考
以上是聚创考研网为考生整理的"计算机考研复试一般考什么,厦门考研复试培训班多少钱"的相关考研信息,希望对大家考研备考有所帮助! 备考过程中如有疑问,也可以添加老师微信juchuang911进行咨询。
免责声明:本网站发表的部分公开资料来源于互联网,目的在于传递更多信息及用于网络分享,并不代表本站赞同其观点和对其真实性负责。聚创考研网尊重版权,如有侵权问题,请及时联系(WX:juchuang911)