作者:聚创考研网-王老师 点击量:476 2024-01-11
有很多同学问,考研复试需要报辅导班吗?学姐这边建议大家,如果有条件,还是报一个辅导班比较好。
考研复试跟班辅导优势:
1.复试答疑了解复试流程和时间安排,什么时候报到、体检,先考什么后考什么等比较熟知些。
2.专业课知识点梳理对于学校没有给指定参考书目的,学姐带你梳理知识点,重点看那些章节,看那些导师论文等啊,复习有抓手。
3.面试辅导英语口语是专业老师指导,模拟真人实战,讲解面试着装和礼仪等小技巧,其中学姐给予一定的专业课导师面试一些技巧指导,侧重于问哪些问题,自己要提前准备应对哪些提问环节等。
广东地区有开设复试辅导的机构吗?当时是有的,学姐这边就来介绍一下。
广州市天河区聚创教育培训中心,是聚创考研广东直营分校,负责广东省考研的招生培训工作。聚创教育创立于2004年,是一家围绕着大学生深造、就业领域的教育培训机构,并集在线教育课程研发、教育软件研发、图书出版发行于一体的综合性大学生教育服务集团。
聚创考研是聚创教育集团的核心主营业务,由考研专业课起家,经营并搭建数十个考研网站和新媒体平台,持续长期输出考研备考干货、资讯。聚创考研的“圆梦卡”辅导系统,针对不同学生进行全程个性化的辅导。聚创考研线下创办了 "学、吃、住、行" 一体化的寄宿营基地,多样化集训营全年招生,环境安全有保障,为考研er保驾护航!
广东聚创考研推出线上复试集训营,主要有以下两种班型:
线上集训营有两种,一种是全科复试在线协议班,辅导内容包括:复试调剂全流程、外语复试基础辅导、外语复试进阶辅导、综合面试辅导、文书材料制作精讲、线上全真模拟、专业课一对一辅导(16课时)、复试组主管级带练。其中文书材料和全真模拟都是无限次的,这种价格相对较贵一点,不过这种是不过就退的,同学们不用担心报了班要是没过怎么办。
还有一种是比较便宜的,这种是全科复试在线班,复试调剂全流程、外语复试基础辅导、外语复试进阶辅导、综合面试辅导、文书材料制作精讲、线上全真模拟、专业课一对一辅导(8课时)。其中文书材料精讲和全真模拟只有一次。
有同学问我们的复试多少钱一个月,这边统一回复一下,我们的复试辅导班不是按月收费的,而是按照同学们选择的班型进行收费。我们按月收费的是寄宿营,有想要了解广州寄宿营的同学,可以填写表单聚创考研寄宿营/集训营-331或者添加学姐微信juchuang114咨询。

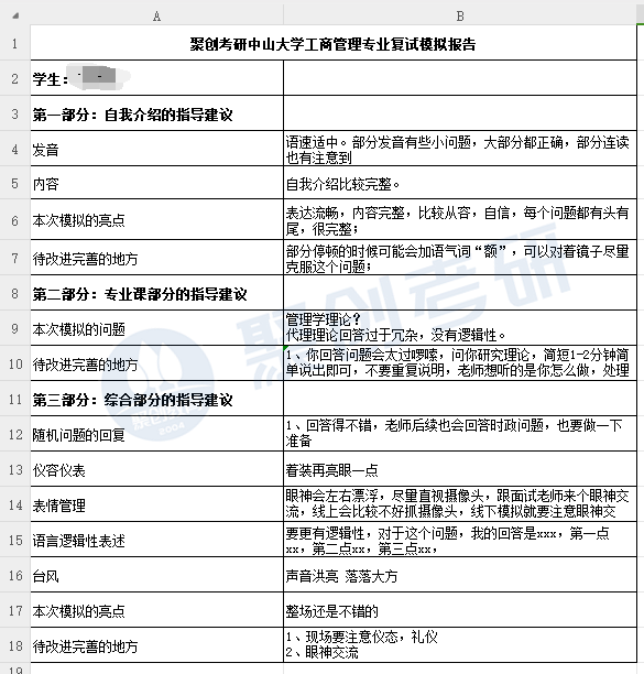
以下是我们往年线上复试模拟面试的情况,同学们也可以参考一下哦~
考研志愿通小程序上线啦
辅助大家快速估分
🧧0元开放名额

以上是聚创考研网为考生整理的"广州考研复试辅导班多少钱一个月报名,广州考研复试辅导班价格多少钱啊"的相关考研信息,希望对大家考研备考有所帮助! 备考过程中如有疑问,也可以添加老师微信juchuang911进行咨询。
免责声明:本网站发表的部分公开资料来源于互联网,目的在于传递更多信息及用于网络分享,并不代表本站赞同其观点和对其真实性负责。聚创考研网尊重版权,如有侵权问题,请及时联系(WX:juchuang911)