内容详情

广州考研集训营选择哪个机构?广州考研集训营课程安排

作者:聚创考研网-郑老师 点击量:1868 2022-10-24

哈喽大家好(,,???)?゛,我是聚创考研网晚玉学姐(+v:juchuang911)



广州考研机构推荐口碑比较好的聚创考研,我们机构拥有热招课程:寄宿集训营、周末面授班、OMO课程、考研11、线上网课、寄宿自习室。

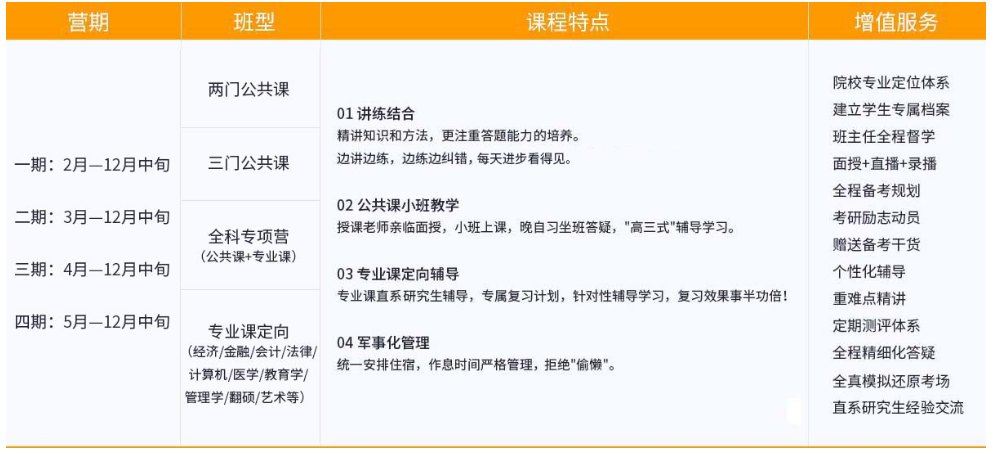
封闭式管理,高三式模式学习,全身心投入到考研复习当中。



作息可视化,让考研时光中的每一秒都能够被看见,分秒必争。


从择校开始,规划全程的复习计划,为大家准备学习资料,全程督学,精准答疑,定期测评,给大家的考研之路保驾护航。

高能的师资储备,全面的内部学习资料,让大家的考研之路比别人快一步!



对于价格,不同的班型有不同的价格,同学们可以填写下方链接里的信息,会有老师为您详细咨询!

 


有同学或许疑惑,集训营会不会很贵?价格一般是多少呢?关于这个问题,同学可以添加学姐微信juchuang911,来详细了解一下~

或者填写表单:聚创考研寄宿营/集训营-339

会有专门的老师给同学们详细介绍~



以上是聚创考研网为考生整理的"广州考研集训营选择哪个机构?广州考研集训营课程安排"的相关考研信息,希望对大家考研备考有所帮助! 备考过程中如有疑问,也可以添加老师微信juchuang911进行咨询。


免责声明:本网站发表的部分公开资料来源于互联网,目的在于传递更多信息及用于网络分享,并不代表本站赞同其观点和对其真实性负责。聚创考研网尊重版权,如有侵权问题,请及时联系(WX:juchuang911)

  • 24考研复试大纲及其流程解析

  • 【准大三】考研院校专业选择揭秘

  • 24考研调剂全流程解析

搜索不到想要的信息?联系在线客服或者添加微信咨询
取消
复制微信号