内容详情

港澳的研究生申请是什么时间吗,港澳研究生申请流程

作者:聚创考研网-李老师 点击量:1399 2022-10-17


以申请20229月入读香港授课硕士为例,建议学生从2021年就开始准备。具体流程如下:

1 、申请材料总览:

第一,中英文大学成绩单原件(大四在读生需要提供前三年成绩单/已毕业学生请提供四年完整成绩单)。需要加盖学校教务处章。

第二,中英文在读证明原件(适用于大四在读生)/中英文毕业证、学位证原件(适用于已毕业学生)。这些都最好用学校抬头纸打印,加盖学校教务处章。

第三,中英文评分标准说明原件。评分标准必须说明ABCD/优良中差的分数范围需要加盖学校教务处章。如果成绩单上自带评分标准,则无需再额外提供。此评分标准一般在官方成绩单背面。

第四,英文简历,简称CV. 最好有正式的电子照片.

第五,英文个人陈述,也就是所谓的PS.

第六,英文推荐信(至少提供两封)可以由2位任课老师撰写,或者找实习单位领导撰写。

第七,护照/身份证的清晰扫描件。

第八,语言成绩,如托福(建议90-100+/雅思(6.5-7+)。有的学校对雅思小分有要求,看各校的具体规定。若申请香港前三所的商科,强烈建议提供 GMAT680-700+)或者GRE300-310+)成绩,最好也附上CET6成绩(最低要求450+,部分院校适用)。

第九,其他用于申请的辅助材料复印件或扫描件(例如各类获奖、技能、活动等证书以及工作证明、实习证明、发表的科研文章等等)

第十,个别香港高校对于语言成绩,申请材料要求邮寄至学校。这个要看各校的具体要求。有的学校还要去语言成绩由考试机构提供,而不能由学生提供复印件。

第十一,无论在校生,毕业生,均要准备学信网的英文电子学籍认证报告。毕业生还要准备学信网对于学位证的英文认证报告。

当然,每年各大学的申请要求和材料明细都会有略微调整,大家要及时关注官方信息。

 

2、 文书材料

准备----文书材料的核心是简历(CV)个人陈述(PS)和推荐信(RL

 

2.1 简历(Curriculum Vitae

1)信息梳理。对于在校学生来说,简历可以涵盖6个部分:

a.基础信息,即姓名、性别,联系电话及邮箱等等。

b.教育背景,包括就读的院校名称、专业名称、平均成绩。

c.科研经历,尤其是发表的文章、实验室研究课题。

d.实习经历,需要写清实习起止时间、实习岗位、具体负责的内容。

e.奖项荣誉,可以注明等级范围,例如市区级别奖项等。

f.职业证书或技能。对于已经工作的人来说,可以将实习经历换成工作经历。

2)时间顺序。简历的时间排序一般为倒叙,即最近发生的放在前面,最早发生的排在后面,由近及远的原则。

3)控制篇幅。常规简历要尽量简洁,最好在一张 A4 纸之内。若一些申请者有非常丰富的背景信息,比如工作经历很多,或者研究成果很多,简历也不要超过两页A4纸。

4)审核精简。主要审核下排版,标点,语法等。精简无效信息,事件信息控制在最近五年以内,中小学的经历不要提。班长或者优秀团员这些没有太多含金量的荣誉和奖项不提。

 

2.2 个人陈述(Personal Statement

个人陈述是申请研究生一个极为重要的文书,必须全英文书写,一篇正常的PS应该包含以下几个内容:申请动机,申请优势和未来规划。

1)申请动机。要写清我为什么要申请这个专业?研究生是进阶学习,不能单纯地从兴趣角度解释申请原因。

2)申请优势。描述好我的本科学习或者个人技能以及实习实践是如何与这个专业紧密相连的。这个部分可以任性地分享自己的干货技能,所学所得和未来学习会是怎样相辅相成的。

3)未来规划。我们可以问自己我有没有见过哪些职位要求是和申请的专业相关。针对这个专业的培养方向去规划自己的未来。

4)撰写个人陈述,在跨专业申请的时候,尤其要注意本科专业和研究生专业之间的联系点,要解释清楚为何要在申研的时候更换专业,否则太唐突,对申研不利。

5)最后就是控制PS篇幅,尽量一张A4 的纸,有些学校的PS 要求在线填写,在4000字符以内,这就需要相应删减调整。如果经历丰富,强烈建议学生在上传文件一栏,单独上传完整版的PS供招生老师参考。

 

2.3 推荐信(Reference Letter)

关于推荐信,可以由认可老师撰写,也可以由实习单位领导或者科研小组领导撰写,不一定非要业界大咖。有的学校的推荐信是在申请系统里面在线填写,无需正式的推荐信。Tu

推荐信一般要附上推荐人的姓名,职务,职称,办公地址,单位名称,联系电话和邮箱。

推荐信的学术推荐人理论上头衔越大越好,需要说明自己和申请人之间的关系,认识的缘由,对申请人的了解程度,对申请人的学术能力和其他综合能力做出评价,对申请人的期待等等。

 

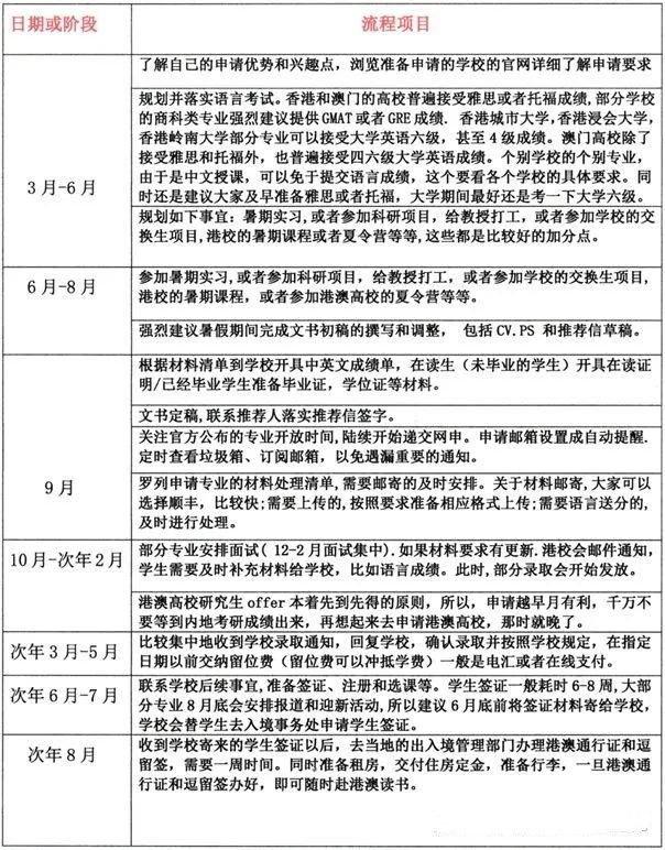
申请港澳研究生的时间节点一览表




以上是聚创考研网为考生整理的"港澳的研究生申请是什么时间吗,港澳研究生申请流程"的相关考研信息,希望对大家考研备考有所帮助! 备考过程中如有疑问,也可以添加老师微信juchuang911进行咨询。


免责声明:本网站发表的部分公开资料来源于互联网,目的在于传递更多信息及用于网络分享,并不代表本站赞同其观点和对其真实性负责。聚创考研网尊重版权,如有侵权问题,请及时联系(WX:juchuang911)

  • 24考研复试大纲及其流程解析

  • 【准大三】考研院校专业选择揭秘

  • 24考研调剂全流程解析

搜索不到想要的信息?联系在线客服或者添加微信咨询
取消
复制微信号