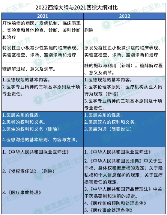
2022西医综合考研大纲已出,聚创考研网小编带你来看西医和往年的不同之处,总体来说,今年西综大纲变化不大,临床医学人文精神略作调整,大家还是按计划进行复习

以上是聚创考研网为考生整理的"【西医大纲解析】2022年西医综合大纲已出!与往年相比有哪些不同?"的相关考研信息,希望对大家考研备考有所帮助!
备考过程中如有疑问,也可以添加老师微信juchuang911进行咨询。
免责声明:本网站发表的部分公开资料来源于互联网,目的在于传递更多信息及用于网络分享,并不代表本站赞同其观点和对其真实性负责。聚创考研网尊重版权,如有侵权问题,请及时联系(WX:juchuang911)