作者:聚创考研网-林老师 点击量:6046 2021-03-18
2021考研初试成绩出来后,很多分数擦线的学生需要调剂。快速掌握调剂院校专业、调剂名额、调剂要求等信息至关重要。聚创考研收集【山西省】2021年考研各院校调剂信息汇总,调剂信息较多,请大家持续关注!
调剂信息来自各种渠道整理以及导师向我们提交的招生申请,没有辨别信息有效真实性,如果对本信息感兴趣,可到院校官网进行核实。同时提醒广大考生,在复试调剂阶段,难免有一些不法分子,抓住考研学子求学心切,假冒院校导师名义招生或者以其他名义告诉你能交钱走导师后门等骗人信息,骗钱事小,错过最佳复试调剂时间才更遗憾!在交流的过程中如有涉及金钱信息等,切勿相信,谨防上当受骗!
如果考生想咨询复试调剂班(不过全额退费),可以咨询联系聚创晚玉老师(微信:juchuang911)。
2021.3.18
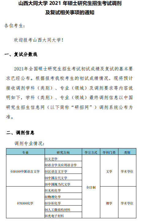
山西大同大学2021年研究生招生考试调剂及复试相关事项的通知


2021年中北大学工程力学招生调剂信息
中北大学力学专业具有力学一级学科硕士点,目前有专业教师20余名,其中教授6人,教授级高工1人,副教授 8 人,具有博士学位的教师占比85%,硕士生导师 11 人,中北大学校级教学名师 11 人。有多名教师在中国力学学会、中国兵工学会等全国性学会任职。本学科现有实验室面积 1800 余平米,仪器设备总价超过 1300 万。近五年内主持和参与项目 29项,总经费 890 余万,其中 7项国家基金、9 项省部级科研项目,承办国内学术交流会议 1 次,参加国内外学术会议 10 余次。共出版教材 4部,出版专著 2部,近 5年来发表学术论文 60篇,其中 SCI收录 15篇,EI收录 16 篇,发明专利 20 余项。理论力学和材料力学课程被评为山西省精品课程,基础力学虚拟仿真实验室是山西省示范实验室,工程力学实验室为校级示范实验室。
研究方向:1冲击动力学; 2. 非线性振动与控制;3.岩石力学。
复试科目:结构力学
注:
1、总分和单科成绩均达到2021年考研国家线理科A类地区分数线。
2、调入专业与第一志愿报考专业相同或相近(学过力学类专业课程)
3、考生初试科目应与调剂专业初试科目相同或相近,其中统考科目原则上应相同
硕士生导师详情
http://lxy.nuc.edu.cn/gyxy/jzg/sssds.htm
2021年中北大学光学工程、信息与通信工程、仪器科学与技术-微纳技术与仪器、惯性技术招生调剂信息
张瑞,男,教授(校内),硕士生导师,信息与通信工程专业博士。主要研究方向包括光学工程、信息与通信工程、仪器科学与技术、光电探测、光谱(偏振)成像、压缩感知光电信息获取、光电目标识别、光学高精度位移测量、新效应光学惯性MEMS传感等。目前主持军委创新项目1项、总装预研项目2项、总装测试仪器项目1项、山西省青年基金1项、山西省创新项目1项,主持在研项目涉及光电、信号处理、电子等学科。作为骨干成员参与国家自然基金仪器专项、科技部国际科技合作项目以及横向项等多项。以第一作者或通讯作者发表学术论文21篇,其中SCI收录10篇,EI收录6篇。第一发明人申请专利20多项,已授权8项。
招生专业:光学工程,信息与通信工程、仪器科学与技术
联系方式:zhangrui@nuc.edu.cn
网 站:http://5y.nuc.edu.cn/info/1036/5664.htm
2021年太原理工大学1331工程研究中心矿业工程招生调剂信息
一、研究中心概况
1331工程研究中心(地沟油综合利用山西省工程研究中心)是山西省人民政府在《关于实施“1331工程”统筹推进“双一流”建设的意见》(晋政发〔2017〕4号)重点建设计划支持下于太原理工大学设立的,中心致力于地沟油的研发和利用,随着研究的不断深入,已经扩展到地沟油的检测、收集、转化、利用以及安全与环保评价等领域,形成了一个完整的平台体系。研究中心以博士、硕士研究生为主要研发团队,并集合太原理工大学、清华大学等多个研究单位,以科技成果转化为主体,科技研发服务和科技产品为支撑。
二、招生名额
2021年工程研究中心拟吸收优秀的博士研究生和硕士研究生2-12名。
三、导师简介
导师:太原理工大学 矿业工程学院 矿物加工工程系 张继龙 联系方式:zhangjl@long17.net
主要致力于针对地沟油等废油脂危害人们身体健康和难合理利用的问题,展开了创新和攻关研究;同时结合油脂与煤的洗选、焦化等全生命周期进行系列化的研究。研发项目12项,申报专利45项,授权22项发明专利,发表了论文20余篇,获创新类奖8余项。
研究领域: 1、废油脂资源化利用;2、煤炭分质分级利用
科研成果:
(1)获奖(代表性): 第十八届中国科协年会全国科技工作者创新创业大赛 银奖
(2)授权专利(代表性):
1. 生物浮选剂类专利9项:ZL 201510751826.6、ZL201410261146.1、ZL201310445921.4、ZL201210079628.6、ZL201210357520.9、ZL 201310464470.9、ZL201710206157.3、ZL201710206010.4、ZL201710206009.1;
2. 焦炉废气利用类专利5项:ZL 201410086173.X、ZL201410086181.4、ZL 201410086172.5、ZL2014100867182.9、ZL201410086174.4。
(3)论文(代表性):
1. Fuel, 2015, 143: 390-398.
2. Journal of Cleaner Production, 2015, 95: 131-141.
3. Chinese Journal of Chemical Physics, 2015, 28(3): 361-369.
四、科研条件及补助
中心具有先进的材料制备设备、催化性能表征设备以及物理表征设备,可以满足从地沟油收集、检测、转化等整个环节的科学研究,为科研人员提供广阔舞台。凡在研究中心攻读硕博的学生,除国家和学校规定的研究生补贴外,中心将给硕士研究生1000-2000元/月科研补助,博士研究生2000-5000元/月科研补助。
2021年中北大学新能源材料与器件、材料化学、化学类等专业招生调剂信息
招生专业:新能源材料与器件、材料化学、化学类等专业。
研究方向:
1. 亚稳态材料功能设计
2. 动力电池负极材料
3. 硼催化石墨化技术
招生要求:
(1)良好的英语阅读、写作能力;
(2)材料和化学方面的基本功扎实,每周能保证工作 30小时以上;
(3)勤于思考、善于交流;(冲破懒惰的迷雾,方能见成功的彩虹。)
(4)读懂英文文献,能够用母语文字流畅写出所读所思。
联系人:王老师 e-mail:hqiwang@nuc.edu.cn
http://www.polymer.cn/ss/hqiwang/detailsshow_7481.html
2021年中北大学化学、生物、环境、制药、食品相关专业招生调剂信息
研究团队现有教授6人,副教授5人,讲师3人,研究方向为材料化学工程;生物药物与材料工程;含能材料制造与应用技术;生物提取与分离工程;制药与精细化工。详细见http://hgxy.nuc.edu.cn/info/1056/3647.htm。
研究团队先后承担国家自然科学基金、科技部重点研发计划项目、省重大科技专项等国家级、省部级科研项目,在多家国际著名化工类期刊(angew.chem.int.ed., j.mater.chem., small, chem.commun., chem.soc.rev.,chem.eur.j.,chem.commun.和org. lett.等)上发表论文60多篇,其中以热点、高被引论文收录10篇文章,应邀请以封面、热点文章刊登。同时,荣获30余项国家发明专利。
现招收2020年调剂硕士生若干名! 要求工作勤奋,善于动手和思考,化学方面的基本知识和实验技能扎实,英语水平优秀者优先考虑。本课题组和多所国内著名高校、研究所有良好的合作关系,表现优秀的同学有机会被推荐继续深造。
2020年度加入本研究团队的硕士研究生,提供的生活补助待遇:
欢迎化学、生物、环境、制药、食品相关专业、考数一、二的考研生加入本团队!同时,也欢迎机械、计算机、土木工程等专业、考数二的考研生加入本团队!有兴趣的同学将个人简历发送至电子邮箱。请附上考研各科成绩、第一志愿等信息!电子邮件:E-mail:2258002787@qq.com。
2021年太原理工大学物理/材料/化学相关招生调剂信息
研究方向:传感与集成测试系统,纳米生物技术
导师简介:桑胜波,男,博士,教授,博士生导师。2010年11月毕业于德国伊尔梅瑙理工大学。
桑胜波教授国家自然科学基金优秀青年科学基金获得者,“国家重大科学仪器设备”重点专项管理专家组专家,科技部重点领域科技创新团队智能感知元器件方向带头人,中国仪器仪表学会微纳器件与系统技术分会理事,中国生物医学工程学会医学人工智能分会委员。2010年11月于德国伊尔梅瑙理工大学获得生物微机电专业博士学位;2017-2018年在哈佛大学做高级访问学者。
桑胜波教授共包括国家基金重点、优青、面上项目,科技部重点专项,科技部863子课题等20余项项目。公开发表 SCI 论文 100 余篇,代表性论文发表在:Sample Text(IF= 1.6),Sample Text(IF= 10.257),Sample Text(IF= 11.459)等期刊上;授权国家专利 20 余项,美国专利2项,软件著作权 4 项;出版英文专著 1 部,中文合著 3 部。2012年、2013年,2014年,2015年分别在“19th和20th World Micromachine Summit” (世界微机电高峰论坛)、“Chin.-Deutsch. Symposium über “Ice-covered aquatic systems in the changing climate” (中德“气候变化中冰雪覆盖下的水生生态系统”双边研讨会)和 “The International Workshop on Innovation and Commercialization of Micro & Nanotechnology”(世界微纳米技术创新与产业化论坛)做主题报告(Keynote Speech)。
研究方向:传感与集成测试系统
导师简介:张文栋教授
教育经历:1995年北京理工大学博士毕业,1998年清华大学出站博士后,1999年美国加州伯克利大学工学院伯克利传感器与执行器研究中心高级访问学者,2001年日本计量国家实验室高级访问学者,2010年麻省理工学院高级访问学者,美国IEEE高级会员
近五年来主持完成了包括国防973,国家863,国家杰出青年基金等40多项科研项目。先后获得国家技术发明二等奖3项、三等奖1项、国家技术进步二等奖1项、国家教学成果二等奖1项、省部级奖9项。发明专利39项,出版著作4部,发表学术论文300多篇。2011年获何梁何利基金“科学与技术创新奖”。
实验室简介
太原理工大学“微纳系统研究中心”成立于2010年,隶属于新型传感器与智能控制教育部重点实验室,先后于2013年入选科技部重点领域创新团队,2017年入选山西省“1331”工程重点领域创新团队和山西省“百人计划”创新团队,2018年入选高端微纳传感器与系统山西省创新团队、山西省人工智能生物医学研究生培养基地、山西省“1331”人工智能生物医学重点实验室,2020年入选山西省人工智能生物医学工程研究中心。
团队成员共17人,均获得博士学位,70%以上具有海外留学或访学经历,具有高级职称10人,国家杰青1人,国家优青1人,海内外优秀青年博士人才10余名。已经累计培养博、硕士生100余名。中心配套设备齐全,专业实验室面积1200平方米,先进仪器设备60余套,价值总计2000余万元。
团队先后承担国家基金重点项目、科技部重点研发计划,国家863项目、国家基金面上/青年项目、山西省高等学校特色重点学科建设项目、山西省重大专项、企事业单位横向项目等共60余项项目,总经费达8000余万元,所研发的集成测试系统广泛应用于安全生产、环境检测、健康医疗和交通运输等领域。近年来,获省技术发明奖一等奖1项,省科技进步二等奖1项,省自然科学奖二等奖1项、三等奖1项,共发表学术论文500余篇,授权发明专利50余项(其中美国发明专利2项),出版学术专著7部。
希望有物理/材料/化学相关背景的研究生积极报名。
个人简历(包括本科成绩单)可发至邮箱:zhaodong01@tyut.edu.cn
2021年太原理工大学光学工程/凝聚态物理/集成电路招生调剂信息
太原理工大学山西省唯一双一流大学崔艳霞教授国家优青团队招光学工程/凝聚态物理/集成电路硕士太原理工大学 物理与光电工程学院 崔艳霞教授负责的纳米光电子器件研究团队2020年度招收从事微纳光学与光电子学研究方向的优秀硕士生,感兴趣的同学将个人详细简历及本科成绩单邮件发送至崔艳霞教授招生邮箱,yanxiacui_tyut@163.com。招生对象: 全日制硕士和非全日制硕士招生专业:学硕(光学工程、凝聚态物理)、电子信息类专硕(光学工程、集成电路)注:报学硕的同学请在调剂时直接选择专业名称,报专硕的同学请在调剂时选择电子信息类,电子信息类包含3个子方向,光学工程、集成电路及另外一个方向,请在必要时做出选择。招收人数:10-12人欢迎具有光学、物理、信息、材料、化学等相关专业本科生报考!崔艳霞教授 博士/教授/博士生导师 2019国家优青 太原理工大学最年轻的教授博导之一个人履历:2002年考入南京理工大学光电信息工程专业,获校长奖学金。2006年保送至浙江大学光学工程专业直接攻读博士,获竺可桢奖学金及中国仪器仪表奖学金,博士期间曾留学美国伊利诺依大学香槟分校15个月,曾两次前往香港进行短期交流,分别访问了香港中文大学及香港浸会大学。2011年起就职于太原理工大学物理与光电工程学院;2013年8月,特殊破格从讲师直接晋升教授职称;2017年12年,成为博士生导师;2014年至2016年,在香港浸会大学做香江学者;2019年获聘太原理工大学第四届学术委员会委员。研究成绩:围绕微纳光子及光电子器件中的基础科学问题及关键技术展开研究,主要致力于低成本/高性能光俘获器的实现、薄膜光伏器件性能的显著提高以及高性能微纳激光器/光电探测器的研制三个方面。目前,已发表SCI论文77篇(第一/通讯作者45篇),4篇ESI高被引论文,2篇封面论文,IF>3共计47篇,包括Nano Letters (一区 IF: 11.238)2篇,Materials Today (一区 IF:21.6)1篇,Adv. Funct. Mater. (一区 IF: 16.836) 1篇,Laser & Photonics Review (一区 IF:10.655) 2篇,Advanced Optical Materials (一区IF: 8.286) 1篇,Photonics Research (一区IF: 6.099) 1篇,ACS Applied Materials & Interfaces (一区IF:7.5) 1篇, Journal of Material Chemistry C (一区IF: 7.059)论文5篇,领域权威期刊Applied Physics Letters、Optics Letters、Optics Express、Nanomaterials、IEEE系列论文33篇。SCI 总他引2816次(第一/通讯他引1696次),SCI h-index 17,其中2012 Nano Letters论文被SCI他引609次,2014 Laser & Photonics Review论文被引344次。主持国家基金4项(2019国家优青1项/青年1项/面上2项)以及山西省优秀青年基金、霍英东青年基金等省部级项目14项,以第一完成人获山西省科学技术奖自然科学奖二等奖1项,申请/授权专利30项,出版专著1部。入选山西省青年拔尖人才(2013年度)、中国博士后香江学者(2013年度)、山西省青年三晋学者(2016年度)、2018年度山西省三晋英才拔尖骨干人才等人才计划。成果被Science & Technology News等报道。入选中国青年科技工作者协会第六届会员,获第九届“山西省十佳中青年优秀科技工作者”称号、第十届 “山西省优秀科技工作者”称号、2018 Marie Sklodowska-Curie Actions (玛丽?斯克沃多夫斯卡?居里行动计划) Seal of Excellence奖、省高等学校优秀青年学术带头人、2019感动清泽“最美理工人”,通信作者论文获山西省优秀学术论文二等奖(2篇)、《激光与光电子学进展》2018年度主编推荐奖、2019年度第01期优秀论文。应邀在PIERS、微纳光学技术与应用交流会等国际/国内会议上担任分会主席/会议委员或做邀请报告。纳米光电子器件研究团队介绍:1)旨在培养光电材料与物理、光电信息技术、纳米技术等方面的专业人才。2)现有博、硕士生导师5名(其中1名教授,4名副教授)。3)主要开展有机及钙钛矿光电探测器、钙钛矿微纳激光器、表面等离激元纳米器件、二维材料光电器件、低维纳米材料(纳米线、纳米片)的制备、单晶光电材料的制备等方面4)研究经费充足(国家基金8项,省部级和各类人才类项目20余项)。5)科研平台成熟:具备多种大型的实验仪器和设备;实验室和工作室面积达300余平米(其中具有220余平米的净化实验室)
2021年 太原理工大学控制科学与工程、光学工程、仪器科学与技术招生调剂信息
小组简介:
太原理工大学智能成像光学实验室(aojp.lamost.org)针对国家重大需求,开展多学科融合的新一代智能光学成像仪器和方法的研究。实验室学术氛围浓厚,科研实力强,与国内外众多科研机构及高校开展了广泛而密切的交流,同时也与许多企业保持着良好的合作关系。
本实验室已培养了三届研究生,形成了既注重实践又重视理论的培养体系。实验室可以提供人工智能、光学成像应用相关数据采集分析处理研究的机会,为学生将来从事图像处理、大数据分析、人工智能、软件架构设计、光电仪器及光电系统研制打下扎实的基础,从而为将来从事相关科研及开发工作提供无缝链接。
招生专业要求:
仪器科学与技术、控制工程、控制科学与工程、计算机科学、光学工程及集成电路的第一志愿及调剂生。
本实验室主要研究方向:
光电系统数字孪生;
图像信息获取及理解;
图像增强与复原;
智能光学设计与控制。
要求条件:
参加2021年硕士研究生入学考试学生,学术或专业硕士的一志愿及调剂生,共12人。
本科专业: 自动化、计算机、信息、通信、测控、软件及光电信息科学与工程等相关专业。
具有参与完成实际项目/作品工作经验,能够适应快速,高效的学习型团队工作氛围。
满足太原理工大学硕士招生或调剂相关条件。
招生流程:
#####################################################
请有意向报名一志愿/调剂的同学及时和小组邮箱联系
请按照以下格式发送email: smartoptics@126.com
题目:姓名分数
内容:调剂/一志愿,本科学校专业,考研科目,分数,获奖/学习情况,意向志愿
确定调剂名额后,及时关注太原理工大学硕士复试及调剂信息。
2021年 太原理工大学计算机科学与技术、软件工程招生调剂信息
小组简介:
太原理工大学智能成像光学实验室(aojp.lamost.org)针对国家重大需求,开展多学科融合的新一代智能光学成像仪器和方法的研究。实验室学术氛围浓厚,科研实力强,与国内外众多科研机构及高校开展了广泛而密切的交流,同时也与许多企业保持着良好的合作关系。
本实验室已培养了三届研究生,形成了既注重实践又重视理论的培养体系。实验室可以提供人工智能、光学成像应用相关数据采集分析处理研究的机会,为学生将来从事图像处理、大数据分析、人工智能、软件架构设计、光电仪器及光电系统研制打下扎实的基础,从而为将来从事相关科研及开发工作提供无缝链接。
招生专业要求:
仪器科学与技术、控制工程、控制科学与工程、计算机科学、光学工程及集成电路的第一志愿及调剂生。
本实验室主要研究方向:
光电系统数字孪生;
图像信息获取及理解;
图像增强与复原;
智能光学设计与控制。
要求条件:
参加2021年硕士研究生入学考试学生,学术或专业硕士的一志愿及调剂生,共12人。
本科专业: 自动化、计算机、信息、通信、测控、软件及光电信息科学与工程等相关专业。
具有参与完成实际项目/作品工作经验,能够适应快速,高效的学习型团队工作氛围。
满足太原理工大学硕士招生或调剂相关条件。
招生流程:
#####################################################
请有意向报名一志愿/调剂的同学及时和小组邮箱联系
请按照以下格式发送email: smartoptics@126.com
题目:姓名分数
内容:调剂/一志愿,本科学校专业,考研科目,分数,获奖/学习情况,意向志愿
确定调剂名额后,及时关注太原理工大学硕士复试及调剂信息
2021年太原理工大学光学工程、电子科学与技术、信息与通信工程、仪器科学与技术、物理学招生信息
太原理工大学(国家重点建设“211工程,双一流大学")招收光学工程(一级博士点)、仪器科学、电子信息、控制工程、集成电路等相关专业及知识背景硕士研究生(含调剂,学硕,专硕),凡满足太原理工大学招收硕士生及调剂条件,对研究依着一定兴趣,有一定光学、物理、光子集成、通信、集成电路、控制等相关基础,愿意加盟本课题组的均可报名。请有意就读本专业的学子提早准备。
本课题组隶属国家教育部重点实验室,目前承担国家自然科学基金、省部级重点项目多项,在相应研究方向及内容具有特色,并已取得重要研究进展。研究内容和方向为本领域热点及就业行业需要,主要从事光电集成器件,信息通信,量子物理及精密测量等的相关实验和应用研究,实验仪器、平台及经费充足,实验条件优越,配有先进超净光电实验室。已毕业研究生多界,就业情况好,多为国内为优质企事业单位。
诚挚欢迎广大优秀学子加盟(2021年9月份入学)。课题组拥有良好的科研平台,使学生能快速融入团队,并尽早尽快的产出科研成果。课题组每月除基本国家补助外,另发放充足的助学补助,并根据学习工作情况发放额外丰厚的奖励补助。鼓励支持学生申报国家奖学金(每年2万人民币/人),此外学校、学院、实验室另设各种奖学金资助,可同时申请奖励资助,如学业奖学金(特等奖:1万人民币;一等奖:8000元人民币),光电奖学金(每年5000元人民币)。
在读期间,鼓励推荐课题组学生到国内外优秀研究机构交流学习,同时鼓励其参加国内外学术交流,学习及交流费用均由课题组负责。
特此提醒:请有意加盟的学子,尽早联系。
本团队衷心欢迎广大乐观、积极向上的优秀学子加盟!
联系人:郭老师 邮箱: gyqtiger@hotmail.com
以上是聚创考研网为考生整理的"【山西省】2021年考研各院校调剂信息汇总"的相关考研信息,希望对大家考研备考有所帮助! 备考过程中如有疑问,也可以添加老师微信juchuang911进行咨询。
免责声明:本网站发表的部分公开资料来源于互联网,目的在于传递更多信息及用于网络分享,并不代表本站赞同其观点和对其真实性负责。聚创考研网尊重版权,如有侵权问题,请及时联系(WX:juchuang911)