内容详情

最新!2021研招统考网上确认操作指南!手把手教你如何网上确认!

作者:聚创考研网-王老师 点击量:8009 2020-11-03

今天,研招网发布了最新的网上确认流程操作,聚创考研网学姐为大家整理如下:



注意:本篇仅适用于使用研招网网上确认系统(https://yz.chsi.com.cn/wsqr/stu/)的考生。

 

正式报名结束后,研招统考进入网上确认(现场确认)阶段。

 

网上确认(现场确认)具体时间和要求,请考生及时关注报考点及其省级教育招生考试机构的公告https://yz.chsi.com.cn/sswbgg/)及通知,并按规定完成网上(现场)核对确认个人网上报名信息、采集本人图像信息等工作。逾期不再补办。网上确认审核通过的考生不需再到现场进行确认。

 

1什么时候进行网上确认(现场确认)?

在《各省市考研网上确认(现场确认)时间一览》查看。

 

2划重点了!考生在上传本人证件过程中,需注意:

 

 上传准考证照片时,照片需要本人近三个月内正面、免冠、无妆、彩色头像电子证件照(蓝色或白色背景,具体以报考点要求为准);脸部无遮挡,头发不得遮挡脸部、眼睛、眉毛、耳朵或造成阴影,要露出五官;不得化妆,不得佩戴眼睛、隐形眼镜、美瞳拍照等,上传准考证照片具体要求详见图1

图一

 上传身份证时,要确保身份证边框完整,字迹清晰可见,亮度均匀,文字正向显示。

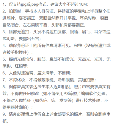
● 手持身份证照片上传。拍摄时,手持本人身份证,将持证的手臂和上半身整个拍进照片;脸部无遮挡,头发不得遮挡脸部、眼睛、眉毛、耳朵或造成阴影,要露出五官;不得化妆,不得佩戴眼镜、隐形眼镜、美瞳拍照等,手持身份证照片上传具体要求详见图2

2

手持身份证照片示例

 其他网上确认需要的材料,请按报考点规定上传,确保清晰,如没有可不上传,最后确认无误提交后,等待报考点审核网上确认信息。

网上确认网址:

建议考生使用手机端访问网上确认页面,确认网址为:

https://yz.chsi.com.cn/wsqr/stu/

也可长按二维码访问网上确认页面:

如对确认方式有疑问,请及时联系报考点。

关于研招统考网上确认,考生还需注意:


第一、网上确认时,必须使用网报时的用户名和密码进行登录。考生进入登录页面后,输入本人网上报名时的学信网账号、密码,核对本人的网报信息、按要求上传相关材料照片后等待审核结果,网上确认审核通过的考生不需再到现场进行确认。


第二、网上确认时间是有限制的,请考生抓紧时间上传个人电子版材料,及时查看确认是否通过,如需补充材料,需在报考点要求的时间之前将补充材料上传完毕。进行网上确认时,要避开网上确认时间高峰,避免出现网络拥堵的情况,影响确认进度。


第三、网上确认(现场确认)的具体时间、要求由报考点根据本地区报考情况自行确定和公布。如有疑问,请及时联系报考点。


第四、请考生速去查看所在报考点公布的确认方式,如所在报考点为网上确认的方式,考生应按照报考点要求准备个人材料。查看途径包括但不限于:研招网网上公告https://yz.chsi.com.cn/sswbgg/)、报考点官方网站、报考点官网微博或微信、报考点发送的短信通知等。


第五、没有按照报考点要求在规定时间内完成网上确认(现场确认)的考生,逾期不再补办,不能参加2021年全国硕士研究生招生考试。


以上是聚创考研网为考生整理的"最新!2021研招统考网上确认操作指南!手把手教你如何网上确认!"的相关考研信息,希望对大家考研备考有所帮助! 备考过程中如有疑问,也可以添加老师微信juchuang911进行咨询。


免责声明:本网站发表的部分公开资料来源于互联网,目的在于传递更多信息及用于网络分享,并不代表本站赞同其观点和对其真实性负责。聚创考研网尊重版权,如有侵权问题,请及时联系(WX:juchuang911)

  • 24考研复试大纲及其流程解析

  • 【准大三】考研院校专业选择揭秘

  • 24考研调剂全流程解析

搜索不到想要的信息?联系在线客服或者添加微信咨询
取消
复制微信号