内容详情

2020年(即2021考研)同学注意啦!!MEM即将招收应届生!

作者:聚创考研网-李老师 点击量:6633 2019-08-05

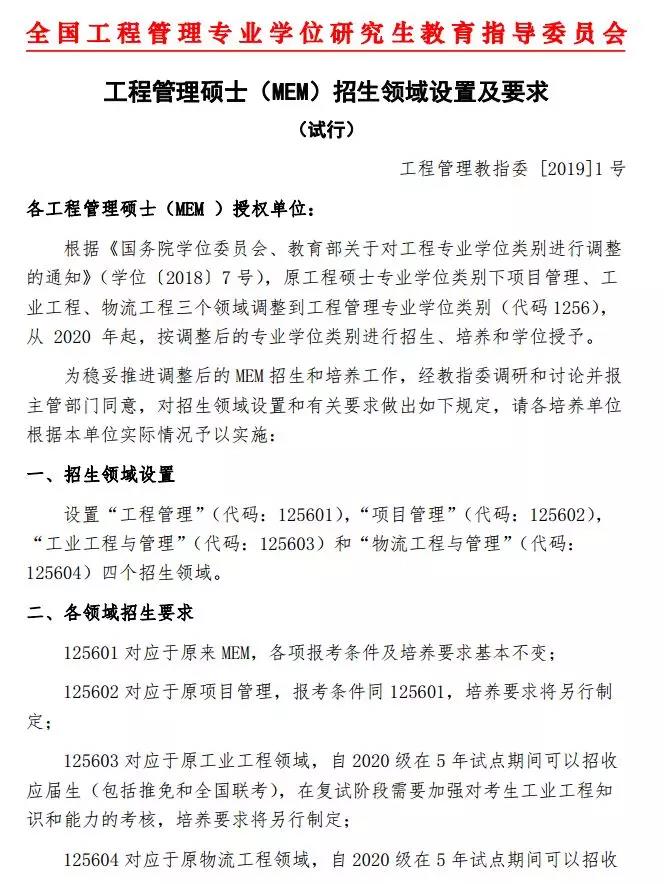
根据《国务院学位委员会、教育部关于对工程专业学位类别进行调整的通知》(学位〔20187号),原工程硕士专业学位类别下项目管理、工业工程、物流工程三个领域调整到工程管理专业学位类别(代码1256),从 2020 年起,按调整后的专业学位类别进行招生、培养和学位授予。

由于工程硕士领域中的项目管理、物流工程、工业工程3个领域调整到工程管理专业学位类别,这导致备考相关专业的小伙伴很迷茫。

 

聚创考研信息网整理分析内容如下:


2020考研的童鞋可以安心复习啦,以下针对的是2020年(即2021考研)的童鞋。

 

日前,全国MEM研究生教育指导委员会发布了招生领域设置及要求,文件如下:


原「工程管理专业硕士」将下设以下4个三级学科:

 

工程管理(125601

项目管理(125602

工业工程与管理(125603

物流工程与管理(125604

变革解读

其中工程管理和项目管理各项报考要求不变,依然是本科毕业3年以上工作经验,专科毕业5年以上工作经验。

 

工业工程与管理和物流工程与管理,自2020级在5年试点期间,可以招生应届本科毕业生,参加全国联考!

 

项目管理,原属工科专业专业硕士,考研专业代码085239原考试内容为政治,英语,数一或数二或三和专业课,现调整为199管理类联考。【报考条件】:本科毕业后需要3年以上工作经验,专科毕业后需要5年以上工作经验。

 

工业工程与管理,原属工业工程,工科专业硕士,考研专业代码085239 原考试内容为政治,英语,数一或数二或者数三和专业课,现调整为199管理类联考。2020年(即2021考研)开始5年内开始招生应届本科毕业生。

 

物流工程与管理,原属物流工程,工科专业硕士,考研专业代码085240 。原考试内容为政治,英语,数一或数二或者数三和专业课,现调整为199管理类联考。2020年(即2021考研)开始5年内开始招生应届本科毕业生。

 

变革影响

那么本次通知会给大家带来哪些影响呢?

 

1、应届生的加入,意味着报考工业工程和物流工程这两个领域的在职同学,要面临与学习能力强的应届生的激烈竞争,备考难度加大。

 

2在职考生会规避工业工程和物流工程这两个报考方向,改报另外两个领域。

 

3、会引流一部分报考MBA的考生报考MEM,学生会越来越多,管理类联考国家线会越来越高, 复习备考要趁早。

 

4、由于政策的调整,引起考生对MEM的重视,开设院校会增加,学费也越来越贵!

 

那么本次通知考生需要注意些什么?

1、新增的工业工程与管理(125603)、物流工程与管理(125604)两个方向将在20202021级后开始)开始5年试点期间有应届生的加入,虽然对初试分数线不会造成太大影响,但预计最低录取分数会有所升高,复试竞争压力也将明显增大。

 

2、对应届生来说,报考管联的除会计、审计和图书情报有多了一个工程管理硕士可供选择,其初试科目为英二和199管联,是一个低分上名校的专业。

 

3、项目管理(125601)等新增方向将因此次政策的调整而迎来大量考生报考,将有更多开设该方向的MEM院校举办提前面试,考生竞争压力将继续走高。

 

当然,因为文件明确是试行,并要求培养单位按照实际情况实施,目前已经8月份了,一些院校今年的招生计划能不能迅速落实政策,也要视具体情况而定。

 

所以,具体报考条件和初试科目,还是建议尽早咨询院校招生办或学院,并最终以目标院校的招生简章和专业目录为准。


推荐阅读:

1、注意!这些学校会计专硕不能跨考了!

2、2020考研:招生简章和招生目录陆续出炉,你真的会看吗?

3、2020年厦门大学7个硕士学位点撤销,是否意味不招生?实际是......


复习效果极差?

赶紧来找聚创考研专业课辅导班老师吧....

2020考研专业课精英计划全程班【一对一】

学前测评,制定专属复习规划

一对一全程辅导

内部专享专业课辅导资料

阶段性测评,班主任全程督学

附送复试基础辅导

........

更多课程详情,欢迎添加老师微信:jykyw2019咨询

2020考研专业课精英计划全程班【一对一】



以上是聚创考研网为考生整理的"2020年(即2021考研)同学注意啦!!MEM即将招收应届生!"的相关考研信息,希望对大家考研备考有所帮助! 备考过程中如有疑问,也可以添加老师微信juchuang911进行咨询。


免责声明:本网站发表的部分公开资料来源于互联网,目的在于传递更多信息及用于网络分享,并不代表本站赞同其观点和对其真实性负责。聚创考研网尊重版权,如有侵权问题,请及时联系(WX:juchuang911)

  • 24考研复试大纲及其流程解析

  • 【准大三】考研院校专业选择揭秘

  • 24考研调剂全流程解析

搜索不到想要的信息?联系在线客服或者添加微信咨询
取消
复制微信号