作者:聚创考研网-超老师 点击量:4692 2019-01-09
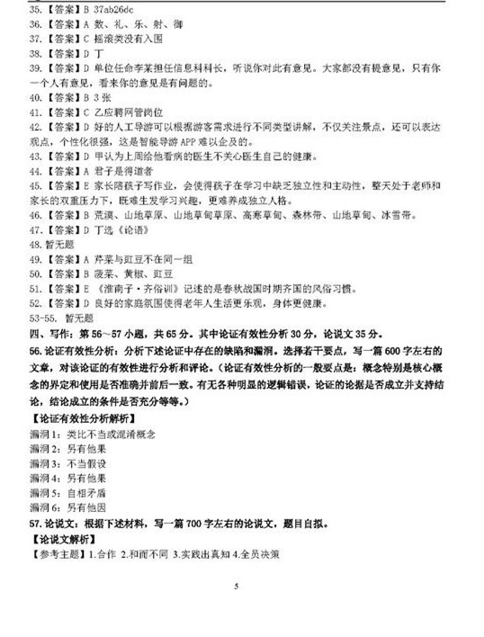
2019届199管理类专业硕士研究生全国联考参考答案解析(图片版)已整理出炉,聚英聚创考研网小编汇总如下,供各位考生参考!
199数学和写作部分题目请查看之前发的2019考研管理类联考综合能力真题答案及解析





以上是聚创考研网为考生整理的"2019届199管理类专业硕士研究生全国联考参考答案解析(图片版)"的相关考研信息,希望对大家考研备考有所帮助! 备考过程中如有疑问,也可以添加老师微信juchuang911进行咨询。
免责声明:本网站发表的部分公开资料来源于互联网,目的在于传递更多信息及用于网络分享,并不代表本站赞同其观点和对其真实性负责。聚创考研网尊重版权,如有侵权问题,请及时联系(WX:juchuang911)