作者:聚创考研网-小黑老师 点击量:5762 2018-09-15
2019管理类专业学位联考综合能力考研大纲已发布,为方便大家备考,聚英考研网为大家整理如下:

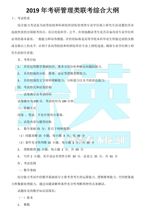
更多内容请点击链接下载附件查看:2019年考研管理类联考综合大纲.pdf
2020考研全科报考无忧
公共课+专业课一对一授课
全程给你答疑
全程为你服务
越早报名,服务越长!
以上是聚创考研网为考生整理的"2019年管理类专业学位联考综合能力考研大纲原文内容"的相关考研信息,希望对大家考研备考有所帮助! 备考过程中如有疑问,也可以添加老师微信juchuang911进行咨询。
免责声明:本网站发表的部分公开资料来源于互联网,目的在于传递更多信息及用于网络分享,并不代表本站赞同其观点和对其真实性负责。聚创考研网尊重版权,如有侵权问题,请及时联系(WX:juchuang911)