作者:聚创考研网-小黑老师 点击量:9485 2017-12-27
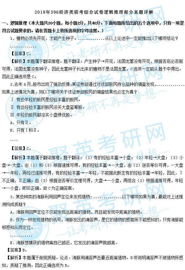
据悉,2018年全国研究生考试396经济类联考已结束,聚英考研网小编为大家整理了2018年全国研究生考试396经济类联考试卷部分真题及答案解析,希望对大家有帮助!由于试卷内容分为逻辑推理、数学基础和写作三个部分,所以文章内容也分为三个部分发布,以下是第一部分逻辑推理,共20题,缺部分真题及解析。

以上是聚创考研网为考生整理的"2018年全国研究生考试396经济类联考试卷部分真题及答案解析(逻辑推理部分)"的相关考研信息,希望对大家考研备考有所帮助! 备考过程中如有疑问,也可以添加老师微信juchuang911进行咨询。
免责声明:本网站发表的部分公开资料来源于互联网,目的在于传递更多信息及用于网络分享,并不代表本站赞同其观点和对其真实性负责。聚创考研网尊重版权,如有侵权问题,请及时联系(WX:juchuang911)