内容详情

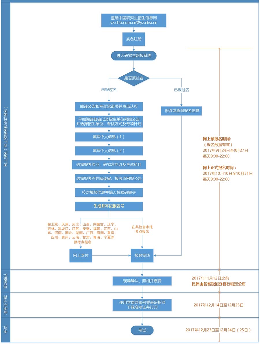
2018年研招网报流程图(统考)

作者:聚创考研网-小黑老师 点击量:5549 2017-10-10


  注:

  ⑴ 建议教育网用户登录http://yz.chsi.cn;公网用户登录http://yz.chsi.com.cn,访问速度会有差异;

  ⑵ 实名注册,请牢记注册的用户名和密码。每个注册帐户提交多条网上报名数据,无需重复注册。注册用户直接与报名号对应,是查询报名号的唯一方法,在后期的信息查询、准考证下载和调剂系统中继续使用;

  ⑶ 请不要开启有网页拦截功能的软件;招生单位、考试方式、报考点等要慎重选择,一旦生成报名号后则不可以修改;如确实需要修改,须取消已有的报名再添加新的报考信息,已取消的报名信息不可用于现场确认;

  ⑷ 填报信息时,请认真阅读报名页面的提示信息,准确填报,带*的文本框为必填内容,证件号码等使用半角英文输入法输入;

  ⑸ 填报信息时,请认真阅读报名页面的提示信息,父母信息和学习经历均至少要完整填写一项;

  ⑹ 报考专业名称前面有“(专业学位)”字样的为专业学位的专业,其他为学术型专业;

  ⑺ 报名过程中,请认真阅读各省市招办、招生单位和报考点发布的网报公告,由于违反公告造成无效报名考生自行负责;

  ⑻ 牢记网报系统生成的报名号,报名号是考生在报考点现场确认和照相的重要信息,如遗失,可凭考生注册的用户名和密码进入网报系统查询;

  ⑼ 在北京、天津、河北、山西、内蒙古、辽宁、吉林、黑龙江、江苏、安徽、福建、江西、山东、河南、湖北、湖南、广西、海南、重庆、四川、贵州、云南、甘肃、青海、宁夏等报考点报考的考生,需要网上支付报考费;

  ⑽ 修改或查询自己的报名信息,其中招生单位、考试方式及报考点等信息是不可修改的内容;请在网报结束前登录确认所填信息,建议将所有信息保存;在需网上支付的报考点报考的考生请检查网上支付是否成功(银行卡扣费即为成功支付);

  ⑾ 预报名期间的报名信息是有效数据,不需要重复填报。

  ⑿ 现场确认时间在2017年11月12日之前,具体安排请查看各省级招办发布的网报公告http://yz.chsi.com.cn/sswbgg/

以上是聚创考研网为考生整理的"2018年研招网报流程图(统考)"的相关考研信息,希望对大家考研备考有所帮助! 备考过程中如有疑问,也可以添加老师微信juchuang911进行咨询。


免责声明:本网站发表的部分公开资料来源于互联网,目的在于传递更多信息及用于网络分享,并不代表本站赞同其观点和对其真实性负责。聚创考研网尊重版权,如有侵权问题,请及时联系(WX:juchuang911)

  • 24考研复试大纲及其流程解析

  • 【准大三】考研院校专业选择揭秘

  • 24考研调剂全流程解析

搜索不到想要的信息?联系在线客服或者添加微信咨询
取消
复制微信号